Энергетическая Электроника
Алгоритмы управления циклоконвертором
1.13M
Категория: ЭлектроникаЭлектроника

Лекция_5_ПЧ_Циклоконверторы_алгортмы_управления

1. Энергетическая Электроника

Циклоконвертор
7.10.2027г.
1

2. Алгоритмы управления циклоконвертором

2

3.

Импульсный преобразователь электрической энергии
как “квантователь” электрической энергии.
Выбор координаты управления.
3

4.

Рассмотрим процессы на одном «k-ом» пульсе выходного
T1
1
2
напряжения длительностью
k
qm1 qm1 f1 qm1 1
1L 2 R2 . - как правило.
Выходное напряжение при RL нагрузке.
Выходной ток преобразователя.
4

5.

Среднее значение мощности на k-м такте
(1)
Выходные напряжение и ток на k-м такте можно представить в виде:
uвых uвыхk U вых k , iвых iвыхk I вых k
(2)
В этом соотношении:
t
t
k 1
k 1
1
1
U вых k
uвых dt , I вых k
iвых dt
tk 1 tk tk
tk 1 tk tk
(3)
Средние значения выходного напряжения и тока на k-м такте.
uвыхk , iвыхk
- переменные составляющие напряжения и тока
на k-м такте.
5

6.

Подставим (2) в соотношение (1) с учётом (3), в результате получим:
t
k 1
1
Pk
uвыхk U вых k
tk 1 tk tk
U вых k I вых k
i
U вых k tk 1
tk 1
i
t
выхk
k tk
выхk
dt
I вых k dt
I вых k tk 1
tk 1
u
t
выхk
dt
k tk
t
k 1
1
uвыхk iвыхk dt.
tk 1 tk tk
Второе и третье слагаемые равны нулю, т.к. интеграл от переменной
составляющей за период равен нулю.
Четвёртое слагаемое также близко к нулю, т.к. 1L 2 R2 ,
Поэтому на частоте пульсаций qm1 1 нагрузка носит практически
индуктивный характер, значит ток и напряжение сдвинуты друг
относительно друга на угол /2.
Таким образом:
Pk U вых k I вых k
6

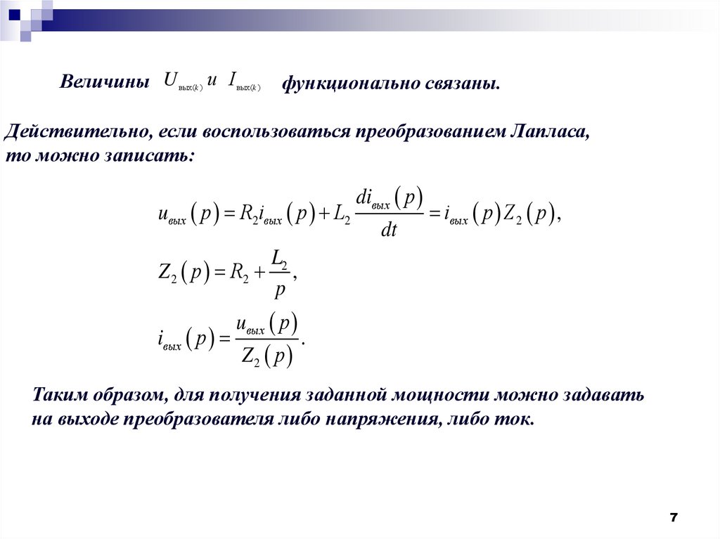
7.

Величины U
вых(k )
и I
вых(k )
функционально связаны.
Действительно, если воспользоваться преобразованием Лапласа,
то можно записать:
uвых р R2iвых р L2
Z 2 р R2
diвых р
iвых р Z 2 р ,
dt
L2
,
p
uвых р
iвых р
.
Z2 р
Таким образом, для получения заданной мощности можно задавать
на выходе преобразователя либо напряжения, либо ток.
7

8.

Если выходной координатой является напряжение, то
преобразователь (циклоконвертор) выступает в роли
источника напряжения.
U2(1)
I2(1)
Если выходной координатой является ток, то
преобразователь (циклоконвертор) является
источником тока.
U2(1)
I2(1)
8

9.

Скалярные алгоритмы управления
циклоконвертором
9

10.

Управление преобразователем частоты как источником напряжения.
uз e2 1
Допущения: 1. X a 0 значит 0,
2. qm1 1 2
10

11.

11

12.

Сравнение происходит на спадающем участке U оп к
1. использование такого U оп к автоматически
реализует арккосинусоидальный закон управления;
2. достигается инвариантность
(нечувствительность) выходного напряжения к
изменению напряжения сети. Реализуется
параметрическая обратная связь через опорное
напряжение по напряжению сети (парирующая
изменение сети).
При таком опорном сигнале реализуется
параметрическая (комбинированное управление)
обратная связь.
В реальных преобразователях всегда существуют углы
коммутации γ. Вследствие чего величина выходного
напряжения будет зависеть от тока нагрузки. Для
исключения
этой
зависимости
используется
отрицательная
обратная
связь
по
выходному
напряжению циклоконвертора. Данная обратная связь
является обратной связью по отклонению.
12

13.

УС2 Uу (t)
Uз (t)
СИФУ
tk-1
Д
УС1
Uз(t) - e2(t)
U
Uоп
t - tk-1
e2
УС – устройство сравнения. Д – делитель. СИФУ – система импульснофазового управления. e2 – выходное напряжение циклоконвертора.
- интегратор, интегрирует на такте.
Такой алгоритм обеспечивает
t
1
U t U t
U t e t dt
t t
у
з
з
к 1
Uоп (к-1) Uоп к
tk-1
tk
U
2
tк 1
Uз (t)
t
равенство на каждом такте
включенного состояния
вентилей средних значений
сигнала задания и выходного
напряжения.
Такое регулирование
называется регулирование с
предельным быстродействием.
13

14.

Для устранения влияния пульсаций при медленном изменении
среднего значения величины x(t) на такте Tk вводится понятие
«гладкой составляющей» или «скользящего среднего»:
х t T
k
1
Tk
t Tk
х d
t
x (t )
x t T
k
t

Интегратор со сбросом

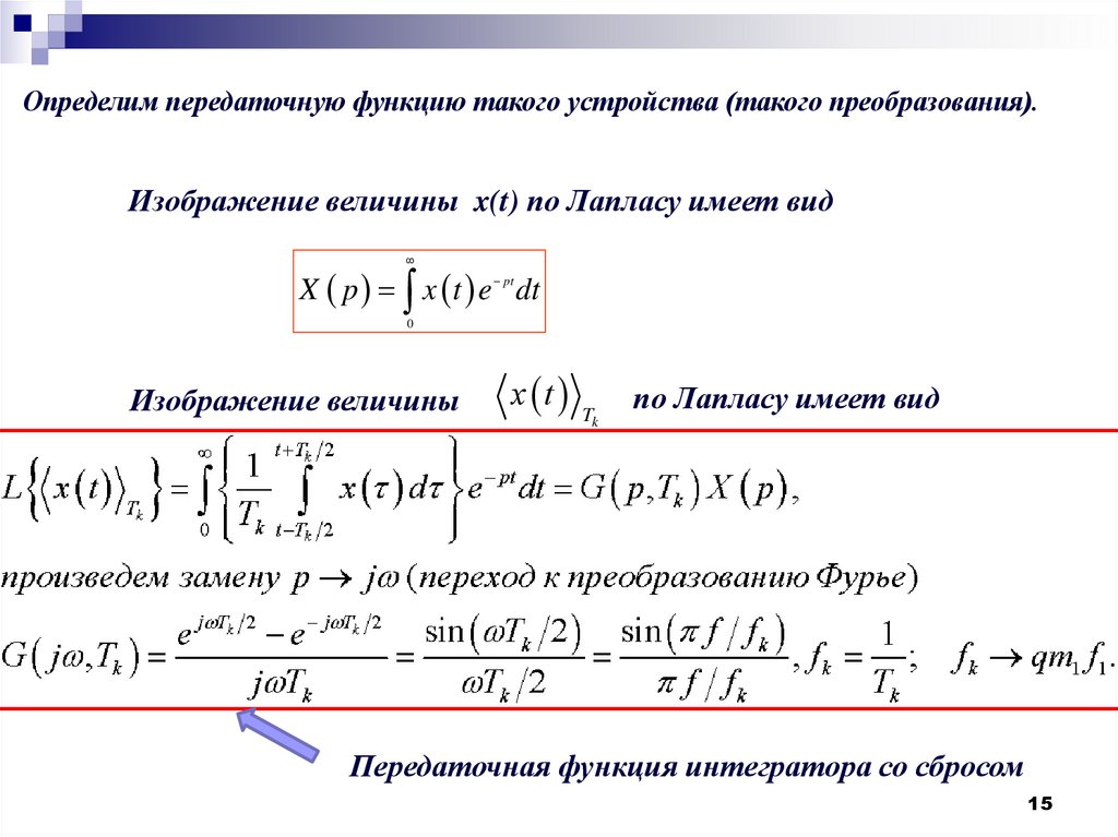
15.

Определим передаточную функцию такого устройства (такого преобразования).
Изображение величины x(t) по Лапласу имеет вид
X p x t e dt
pt
0
Изображение величины
х t T
по Лапласу имеет вид
k
Передаточная функция интегратора со сбросом
15

16.

Логарифмическая амплитудно-частотная характеристика
преобразования G j , Tk

17.

Управление преобразователем частоты как источником тока.
17

18.

Угол δ обеспечивает
равенство нулю выходного тока при нулевом
сигнале управления. Если m1=6, то δ≈10 эл. град.
Данный алгоритм выполняет свои функции при условии непрерывного
тока нагрузки и наличия в нагрузке достаточно большой индуктивности.
Такое управление обеспечивает инвариантность управления током по
отношению к напряжению сети. Т.е. среднее значение выходного тока на
такте не будет зависеть от напряжения сети. При условии Ха 0 .
С целью исключения влияния углов
коммутации и отчасти режима
прерывистого тока на величину выходного
тока вводиться отрицательная обратная
связь по выходному току циклоконвертора.
18

19.

УС2 iу (t)
iз (t)
СИФУ
tk-1
УС1
Д
iз(t) - i2(t)
e1k
i
i
Uоп к
t - tk-1
i2 (t)
U оп
Uук
e1( k 1) e1k
t
1
i у t i з t
i з t i2 t dt
t t к 1 t
к 1

1t Такой алгоритм обеспечивает
e1( k 1)
2
m1
формирование среднего значения
тока на такте, не зависящего от
напряжения сети, от величины и
характера нагрузки.
Реализуется здесь предельное
быстродействие, т.е. ошибка
отрабатывается за 1-2 такта
работы схемы.
English     Русский Правила