Энергетическая Электроника
Лектор: д.т.н., проф. Харитонов Сергей Александрович. ауд. 313а. профессор, д.т.н., зав. каф. ЭЭ, научный руководитель
Предмет и задачи курса
Содержание курса
(Преобразователи частоты)
ЦИКЛОКОНВЕРТОРЫ - Непосредственные преобразователи частоты с естественной коммутацией (НПЧ с ЕК)
Законы управления циклоконвертором
3.45M
Категория: ЭлектроникаЭлектроника

Лекция_1_2_ПЧ_Циклоконверторы_Часть1_pptx_1

1. Энергетическая Электроника

2.09.2025г. Каф. ЭЭ
1

2. Лектор: д.т.н., проф. Харитонов Сергей Александрович. ауд. 313а. профессор, д.т.н., зав. каф. ЭЭ, научный руководитель

Института Силовой Электроники
Структура курса.
1.
2.
3.
4.
5.
Лекции.
Практические занятия.
Расчетно графическая работа.
Зачет.
Экзамен.
2

3. Предмет и задачи курса

Под энергетической электроникой понимается
совокупность систем и устройств силовой
электроники, предназначенных для преобразования
качественных и количественных показателей
электрической энергии большой мощности и высокого
напряжения. ( Мощности от 350кВт до 10МВт,
напряжение более 1000В).
Фактически энергетическая электроника – это
силовая электроника больших мощностей и высокого
напряжения.
3

4.

Силовые схемы и системы силовой электроники
4

5.

Предмет и задачи курса
Предметом курса являются силовые схемы и
системы силовой электроники, параметры
которых лежат в диапазоне вышеуказанных
мощностей и напряжений.
К задачам курса относится рассмотрение и
изучение:
современных схем энергетической электроники и
современных алгоритмов управления ими;
систем энергетической электроники и векторных
и скалярных алгоритмом управления ими;
современных технологий применения устройств и
систем силовой электроники в энергетике и
других областях.
5

6. Содержание курса

Схемы энергетической электроники.
(Преобразователи частоты.)
Циклоконверторы,
Инверторы напряжения,
Высоковольтные многоуровневые инверторы напряжения.
2.
Системы энергетической электроники.
Активные выпрямители.
Активные фильтры.
Статические компенсаторы неактивной мощности.
Твердотельные трансформаторы большой мощности.
Накопители электрической энергии.
3.
Современные алгоритмы управления схемами и системами
энергетической электроники.
Скалярные алгоритмы управления.
Векторные алгоритмы управления.
1.
6

7.

Литература.
1.
Харитонов С.А. Конспект лекций по энергетической электронике .
2.
Грабовецкий Г.В., Куклин О.Г., Харитонов С.А. Непосредственные
преобразователи частоты с естественной коммутацией для
электромеханических систем: Учеб. Пособие. - Новосибирск.: Изд-во
НГТУ, 2009, 320 с.
3.
Зиновьев Г.С. Силовая электроника. Учебник. - Новосибирск.: Изд-во
НГТУ, 2003. 664 с.
4.
Харитонов С.А. Электромагнитные процессы в системах
генерирования электрической энергии для автономных объектов:
Монография.- Новосибирск.: Изд-во НГТУ, 2011, 536 с.
5.
Харитонов С. А., Сапсалев А. В. Параллельная работа статических
преобразователей энергии : учебное пособие/ Новосибирск : Изд-во
НГТУ, 2022
7

8. (Преобразователи частоты)

Схемы энергетической электроники
(Преобразователи частоты)
1. Циклоконверторы (НПЧ с ЕК -
непосредственные преобразователи
частоты с естественной коммутацией);
2. (А)ИН – (автономные) инверторы
напряжения «классические» и
многоуровневые;
3. (А)ИТ – (автономные) инверторы
тока;
Матричные преобразователи.
8

9. ЦИКЛОКОНВЕРТОРЫ - Непосредственные преобразователи частоты с естественной коммутацией (НПЧ с ЕК)

ЦИКЛОКОНВЕРТОРЫ Непосредственные преобразователи частоты с
естественной коммутацией (НПЧ с ЕК)
Циклоконверторы - это исторически первые
мощные электронные преобразователи частоты.
9

10.

Первый преобразователь такого типа, отличающийся переменным отношением
входной и выходной частот и обеспечивающий возможность свободного обмена
энергией между цепями источника питания и нагрузки, был предложен
Хезелтином в 1926 году.
Первые практические реализации таких устройств, предназначенных для
преобразования трёхфазного переменного напряжения с частотой 50 Гц в
однофазное переменное с частотами 15,16 2/3 или 25 Гц для питания контактной
цепи электрифицированного транспорта, на базе фазоуправляемых ртутных
вентилей, были предложены Шенкелем в 1932 г. и Иссендорфом в 1935 г.
Систематическое
рассмотрение
процессов
преобразования
переменного
напряжения более высокой частоты в переменное напряжение более низкой
частоты, введение терминов «циклоконверсия» впервые выполнено Риссиком в
1939 гг.
Первые публикации в отечественной литературе относятся к 1938 г. (Глязер и
Мюллер-Лютек, перевод с немецкого) и к 1939 г. (Д. А. Завалишин).
10

11.

Игнитрон или ртутный
выпрямитель — это уникальное
устройство, разработанное в
тысяча девятьсот двадцать
втором году советским учёным
Валентином Вологдиным. Оно
было способно преобразовывать
переменное напряжение в
постоянное и стало настоящим
прорывом в мировой науке.
Гигантский GE водородный тиратрон,
используемый в импульсных радара́х, рядом с
миниатюрным тиратроном 2D21, который
используется для запуска реле в музыкальных
Мощные игнитроны, 1945 год
11

12.

Содержание.
1.
2.
3.
4.
5.
6.
7.
Области применения
циклоконверторов.
Классификация циклоконверторов.
Принцип действия.
Полоса пропускания.
Анализ электромагнитных
процессов.
Основные энергетические
характеристики.
Алгоритмы управления.
12

13.

Назначение циклоконверторов:
1. Преобразование напряжения питающей сети с частотой
f1 в выходное напряжение с частотой f2 .
2. Плавное регулирование частоты выходного напряжения
или её стабилизация (f2 = var или f2 = const, при f2 f1).
3. Плавное регулирование амплитуды основной гармоники
выходного напряжения или её стабилизация (√2∙Е2(1) = var
или √2∙Е2(1) = const ; Е2(1) - действующее значение).
4. Изменение числа фаз выходного напряжения (m2 m1 ).
13

14.

Области применения циклоконвертеров:
1. Регулируемый электропривод переменного тока большой
мощности (единицы МВт, напряжение единицы кВ). В
циклоконвертере используются «обычные» тиристоры
(полууправляемые - SCR);
2. Устройства плавного пуска для мощных асинхронных и
синхронных двигателей . Обеспечивают плавное нарастание
тока в сети, плавное нарастание частоты вращения и
момента на валу двигателя.
14

15.

3. Системы генерирования электрической энергии автономных
объектов – это системы “ПС- ПЧ” – переменная скорость постоянная частота. Системы, в которых механическая энергия,
вращающаяся с переменной скоростью вала первичного двигателя
преобразуется в электрическую энергию переменного тока
постоянной частоты. Область применения: авиация, суда
различного рода, автотранспорт (спецтехника).
15

16.

16

17.

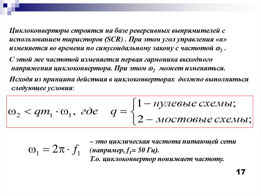
Циклоконверторы строятся на базе реверсивных выпрямителей с
использованием тиристоров (SCR) . При этом угол управления «α»
изменяется во времени по синусоидальному закону с частотой 2 .
С этой же частотой изменяется первая гармоника выходного
напряжения циклоконвертора. При этом 2 может изменяться.
Исходя из принципа действия в циклоконверторах должно выполняться
следующее условия:
2 qm1 1 , где
1 = 2 f1
1 нулевые схемы;
q=
2 мостовые схемы;
– это циклическая частота питающей сети
(например, f1= 50 Гц).
Т.о. циклоконвертор понижает частоту.
17

18.

Пример схемы циклоконвертора m1=3, m2=1, q=2.
Раздельное управление, нет уравнительного реактора.
18

19.

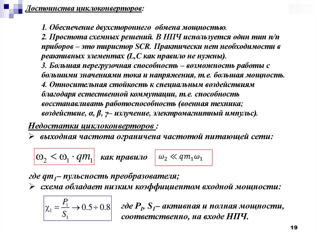
Достоинства циклоконверторов:
1. Обеспечение двухстороннего обмена мощностью.
2. Простота схемных решений. В НПЧ используется один тип п/п
приборов – это тиристор SCR. Практически нет необходимости в
реактивных элементах (L,C как правило не нужны).
3. Большая перегрузочная способность – возможность работы с
большими значениями тока и напряжения, т.е. большая мощность.
4. Относительная стойкость к специальным воздействиям
благодаря естественной коммутации, т.е. способность
восстанавливать работоспособность (военная техника;
воздействие, α, β, γ– излучение, электромагнитный импульс).
Недостатки циклоконверторов :
выходная частота ограничена частотой питающей сети:
.
2 1 qm
1 как правило
English     Русский Правила