2.86M

Лек Тема 06-9 Частота

1.

Тема 6. Измерение частоты
Лекция 9
Учебные вопросы
1. Основные сведения об измерении частоты.
2. Измерение частоты резонансным методом.
3. Электронно-счетный частотомер.

2.

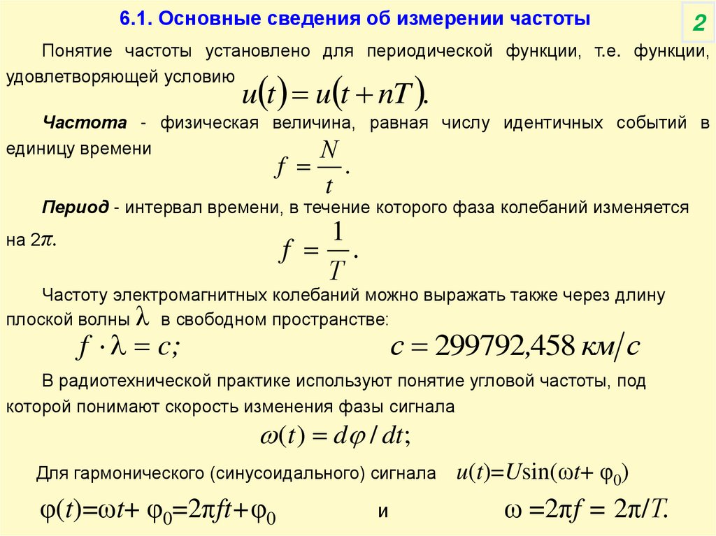
6.1. Основные сведения об измерении частоты
2
Понятие частоты установлено для периодической функции, т.е. функции,
удовлетворяющей условию
u t u t nT .
Частота - физическая величина, равная числу идентичных событий в
единицу времени
Ν
f
t
.
Период - интервал времени, в течение которого фаза колебаний изменяется
1
f .
Τ
на 2π.
Частоту электромагнитных колебаний можно выражать также через длину
плоской волны λ в свободном пространстве:
с 299792,458 км с
f c;
В радиотехнической практике используют понятие угловой частоты, под
которой понимают скорость изменения фазы сигнала
(t ) d / dt;
Для гармонического (синусоидального) сигнала
φ(t)=ωt+ φ0=2πft+φ0
и
u(t)=Usin(ωt+ φ0)
ω =2πf = 2π/Т.

3.

Приборы для измерения частоты и времени отнесены в подгруппу Ч:
Ч1 – меры (стандарты) частоты и времени,
Ч2 – частотомеры резонансные,
Ч3 – частотомеры электронно-счетные,
Ч5 - переносчики частоты,
Ч6 – синтезаторы частоты,
Ч7 - приемники эталонных сигналов частоты и времени, частотные и фазовые
компараторы,
Ч9 - преобразователи частоты
Измерения частоты или периода периодического сигнала, как и все виды
прямых измерений, основаны на сравнении измеряемой физической величины с
мерой. Мера может воспроизводиться при помощи пассивных элементов
(резонансный метод) или же активными генерирующими устройствами
(гетеродинный, осциллографический, электронно-счетный методы).
3

4.

6.2. Измерение частоты резонансным методом
4
Резонансный метод измерения частоты основан на использовании явления
электрического резонанса. Приборы, реализующие этот метод, называют
резонансными частотомерами. Они работают по принципу сравнения
измеряемой частоты с собственной резонансной частотой колебательного контура
ЭС
КК
МН

0,707 Uр
ЭС
ИР
1
fp
Структурная
2 LC
схема
Погрешность измерений зависит от
резонансного
частотомера точности настройки, добротности
колебательного контура, точности отсчета, степени
связи частотомера с объектом измерения, а также
от температуры и влажности окружающей среды.
U=
Δf
fн f р fв f2 f
f1
Полоса пропускания контура
и вилочный отсчет
Добротность

характеристика,
определяющая потери в контуре.
Q

f рк
.

5.

6.3. Электронно-счетный частотомер
5
6.3.1. ЭСЧ в режиме измерения частоты
Недостатками измерения частоты резонансным и осциллографическим
методами являются необходимость выполнения ручных операций и невысокая
точность, возможность субъективных ошибок оператора.
УРОВЕНЬ
А
fx
ВхУА
Кв.Ген
Б
Tx
fx
Tx
fx
ВхУБ
МЕТКИ ВРЕМЕНИ
ФИ 1
УЧ
ВС
Сч
ДЧ
БУ
БИ
РЕЖИМ РАБОТЫ
ФИ 2
Tx
УРОВЕНЬ
МНОЖИТЕЛЬ
ВРЕМЯ
ИНДИКАЦИИ
Рис. Упрощенная структурная схема электронно-счетного частотомера
f
N
сч

6.

УРОВЕНЬ
А
fx
ВхУА
Кв.Ген
Б
Tx
fx
Tx
ФИ 1
ВС
Сч
РЕЖИМ РАБОТЫ
fx
ВхУБ
6.3.1. ЭСЧ в режиме измерения частоты
ФИ 2
UВхУА
t
ДЧ
Tx
УРОВЕНЬ
6
БУ
БИ
ВРЕМЯ
МНОЖИТЕЛЬ
ИНДИКАЦИИ
Рис. Упрощенная структурная схема электронно-счетного
частотомера

7.

УРОВЕНЬ
А
fx
ВхУА
Кв.Ген
Б
Tx
fx
Tx
ФИ 1
ВС
Сч
ФИ 2
t
ДЧ
Tx
УРОВЕНЬ
7
UВхУА
РЕЖИМ РАБОТЫ
fx
ВхУБ
6.3.1. ЭСЧ в режиме измерения частоты
БУ
БИ
ВРЕМЯ
МНОЖИТЕЛЬ
ИНДИКАЦИИ
Рис. Упрощенная структурная схема электронно-счетного
частотомера
UФИ 1
t

8.

УРОВЕНЬ
А
fx
ВхУА
Кв.Ген
Б
Tx
fx
Tx
ФИ 1
ВС
Сч
ФИ 2
t
ДЧ
Tx
УРОВЕНЬ
8
UВхУА
РЕЖИМ РАБОТЫ
fx
ВхУБ
6.3.1. ЭСЧ в режиме измерения частоты
БУ
БИ
UФИ 1
ВРЕМЯ
МНОЖИТЕЛЬ
ИНДИКАЦИИ
Рис. Упрощенная структурная схема электронно-счетного
частотомера
t
UКвГен
t

9.

УРОВЕНЬ
А
fx
ВхУА
Кв.Ген
Б
Tx
fx
Tx
ФИ 1
ВС
Сч
ФИ 2
t
ДЧ
Tx
УРОВЕНЬ
9
UВхУА
РЕЖИМ РАБОТЫ
fx
ВхУБ
6.3.1. ЭСЧ в режиме измерения частоты
БУ
БИ
UФИ 1
ВРЕМЯ
МНОЖИТЕЛЬ
ИНДИКАЦИИ
t
UКвГен
Рис. Упрощенная структурная схема электронно-счетного
частотомера
t
UФИ 2
t

10.

УРОВЕНЬ
А
fx
ВхУА
Кв.Ген
Б
Tx
fx
Tx
ФИ 1
ВС
Сч
ФИ 2
t
ДЧ
Tx
УРОВЕНЬ
10
UВхУА
РЕЖИМ РАБОТЫ
fx
ВхУБ
6.3.1. ЭСЧ в режиме измерения частоты
БУ
БИ
UФИ 1
ВРЕМЯ
МНОЖИТЕЛЬ
ИНДИКАЦИИ
t
UКвГен
Рис. Упрощенная структурная схема электронно-счетного
частотомера
t
UФИ 2
UДЧ
t
t

11.

УРОВЕНЬ
А
fx
ВхУА
Кв.Ген
Б
Tx
fx
Tx
ФИ 1
ВС
Сч
11
UВхУА
РЕЖИМ РАБОТЫ
fx
ВхУБ
6.3.1. ЭСЧ в режиме измерения частоты
ФИ 2
t
ДЧ
Tx
УРОВЕНЬ
БУ
БИ
UФИ 1
ВРЕМЯ
МНОЖИТЕЛЬ
ИНДИКАЦИИ
t
UКвГен
Рис. Упрощенная структурная схема электронно-счетного
частотомера
t
UФИ 2
t
UДЧ
t
UБУ
TСЧ
t

12.

УРОВЕНЬ
А
fx
ВхУА
Кв.Ген
Б
Tx
fx
Tx
ФИ 1
ВС
Сч
12
UВхУА
РЕЖИМ РАБОТЫ
fx
ВхУБ
6.3.1. ЭСЧ в режиме измерения частоты
ФИ 2
t
ДЧ
Tx
УРОВЕНЬ
БУ
БИ
UФИ 1
ВРЕМЯ
МНОЖИТЕЛЬ
ИНДИКАЦИИ
t
UКвГен
Рис. Упрощенная структурная схема электронно-счетного
частотомера
t
UФИ 2
t
UДЧ
t
UБУ
TСЧ
UСЧ
N
t
t

13.

УРОВЕНЬ
А
fx
ВхУА
Кв.Ген
Б
Tx
fx
Tx
ФИ 1
ВС
Сч
13
UВхУА
РЕЖИМ РАБОТЫ
fx
ВхУБ
6.3.1. ЭСЧ в режиме измерения частоты
ФИ 2
t
ДЧ
Tx
УРОВЕНЬ
БУ
БИ
UФИ 1
ВРЕМЯ
МНОЖИТЕЛЬ
ИНДИКАЦИИ
t
UКвГен
Рис. Упрощенная структурная схема электронно-счетного
частотомера
N
f ;
T
t
UФИ 2
t
UДЧ
t
UБУ
TСЧ
UСЧ
N
t
t

14.

УРОВЕНЬ
А
fx
ВхУА
Кв.Ген
Б
Tx
fx
Tx
ФИ 1
ВС
Сч
14
UВхУА
РЕЖИМ РАБОТЫ
fx
ВхУБ
6.3.1. ЭСЧ в режиме измерения частоты
ФИ 2
t
ДЧ
БУ
БИ
Tx
УРОВЕНЬ
UФИ 1
ВРЕМЯ
МНОЖИТЕЛЬ
ИНДИКАЦИИ
t
UКвГен
Рис. Упрощенная структурная схема электронно-счетного
частотомера
N
f ;
T
f
f
fx
T
N
T
N
N
1
2 T N
T
T
N N T 1
f кв .
T
T T
T
t
UФИ 2
t
UДЧ
t
UБУ
TСЧ
UСЧ
N
t
t

15.

6.3.2. ЭСЧ в режиме измерения периода
УРОВЕНЬ
А
fx
ВхУА
Кв.Ген
Б
Tx
fx
Tx
fx
ВхУБ
15
МЕТКИ ВРЕМЕНИ
ФИ 1
УЧ
ВС
Сч
ДЧ
БУ
БИ
РЕЖИМ РАБОТЫ
ФИ 2
Tx
УРОВЕНЬ
МНОЖИТЕЛЬ
ВРЕМЯ
ИНДИКАЦИИ
Рис. Упрощенная структурная схема электронно-счетного периодомера

16.

6.3.2. ЭСЧ в режиме измерения периода
УРОВЕНЬ
А
fx
ВхУА
Кв.Ген
Tx
ВхУБ
МЕТКИ ВРЕМЕНИ
UКвГен
fx
Tx
ФИ 1
УЧ
ВС
Сч
t
РЕЖИМ РАБОТЫ
fx
Б
16
ФИ 2
ДЧ
БУ
Tx
УРОВЕНЬ
БИ
ВРЕМЯ
МНОЖИТЕЛЬ
UФИ 1
UВхУБ
t
ИНДИКАЦИИ
Рис. Упрощенная структурная схема электронно-счетного
периодомера

UФИ 2
Tx сч N кв
UБУ
t
t
TХ =TСЧ
UСЧ
N
t
t

17.

6.3.3. ЭСЧ в режиме измерения отношения частот
УРОВЕНЬ
А

ВхУА
Кв.Ген
Б

fx
Tx
fx
ВхУБ
17
МЕТКИ ВРЕМЕНИ
ФИ 1
УЧ
ВС
Сч
ДЧ
БУ
БИ
РЕЖИМ РАБОТЫ
ФИ 2
Tx
УРОВЕНЬ
МНОЖИТЕЛЬ
ВРЕМЯ
ИНДИКАЦИИ
Рис. Упрощенная структурная схема электронно-счетного периодомера
f A TБ
N
.
f Б TA

18.

6.3.4. ЭСЧ в режиме измерения интервала времени
18
МЕТКИ ВРЕМЕНИ
Кв.Ген
ФИ 1
В
τx
Г
УЧ
ВС
Сч
ДЧ
БУ
БИ
РЕЖИМ РАБОТЫ
УРОВЕНЬ
ВхУв
ФИ 2
tнач ,tкон
УРОВЕНЬ
МНОЖИТЕЛЬ
ВРЕМЯ
ИНДИКАЦИИ
Рис. Упрощенная структурная схема ЭСЧ в режиме ИВИ
x NTкв
English     Русский Правила