0.99M
Похожие презентации:
Вычислительные комплексы в расчетах строительных конструкций
Строительная механика
Строительная механика энергетических установок
Информационные технологии в строительстве. Вычислительные комплексы в расчетах строительных конструкций
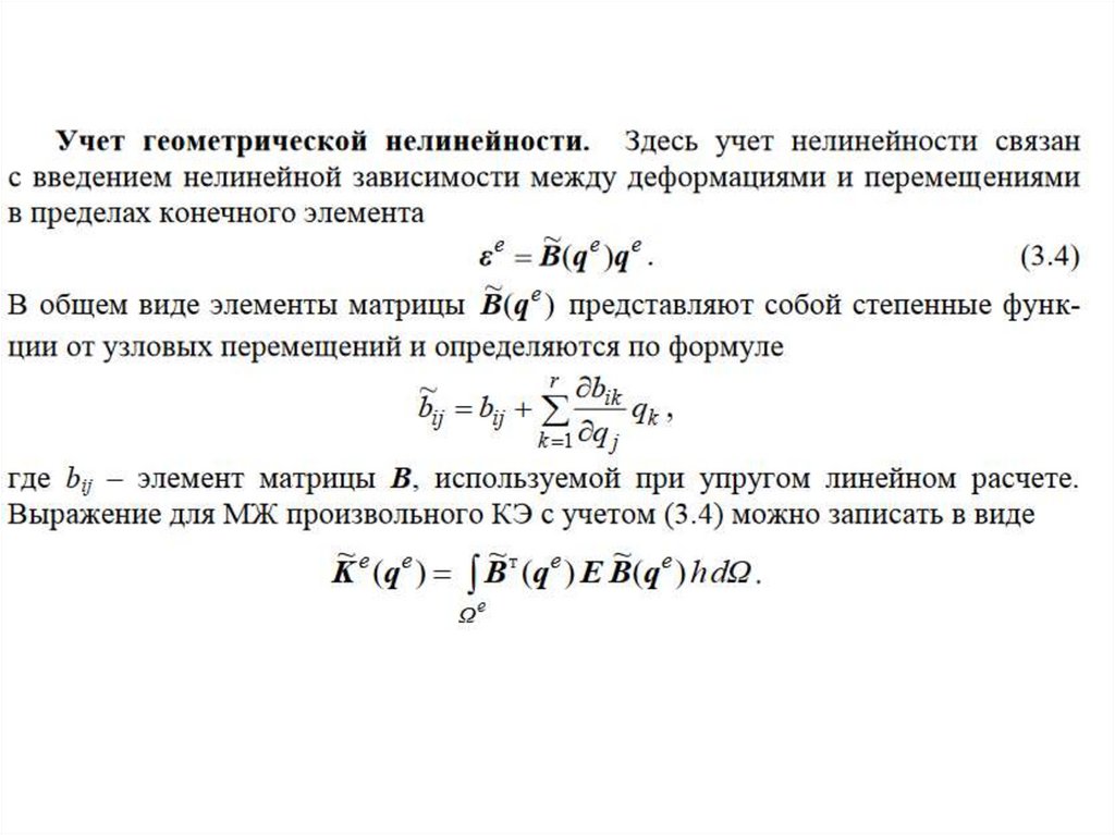
3. Геометрическая нелинейность
1.
Волгоградский государственный технический университет
Кафедра строительной механики
НЕЛИНЕЙНЫЕ ЗАДАЧИ СТРОИТЕЛЬНОЙ
МЕХАНИКИ
2.
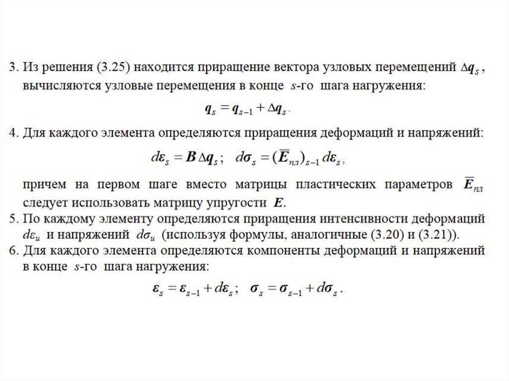
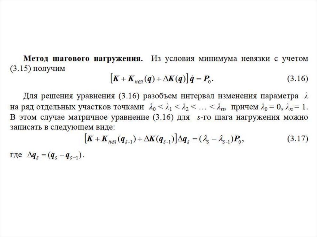
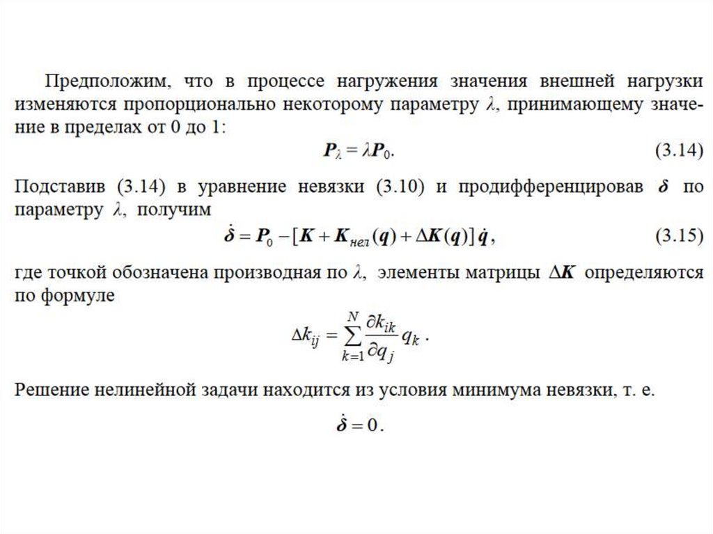
ГЕОМЕТРИЧЕСКИ-НЕЛИНЕЙНЫЕ ЗАДАЧИ. ШАГОВЫЕ МЕТОДЫ РАСЧЕТА
English
Русский
Правила