1. Разработка электрической принципиальной схемы управления трехфазным асинхронным электродвигателем
12.27M
Категория: ЭлектроникаЭлектроника

курсовая

1.

Министерство науки и высшего образования РФ
Федеральное государственное автономное образовательное учреждение
высшего образования
«Омский государственный технический университет»
Кафедра «Автоматизация и робототехника»
Курсовая работа по дисциплине
«Электроавтоматика в управлении оборудованием»
По теме «Проектирование и расчет устройств электроавтоматики»
Вариант 4
Выполнили: студенты гр. УТС-231
Жунусов Е.М.
Деев А.А.
Проверил: к. т. н., доц.
Минжасаров М.Х.
Омск 2026

2. 1. Разработка электрической принципиальной схемы управления трехфазным асинхронным электродвигателем

Разработать электрическую принципиальную схему управления трехфазным асинхронным
электродвигателем (таблица 1), обеспечивающую:
а) включение и отключение электродвигателя от питающей сети в ручном режиме;
б) защиту от токов короткого замыкания;
в) тепловую защиту от токов перегрузки;
г) защиту от понижения напряжения питающей сети до уровня 0,5 Uном
Таблица 1 – Исходные данные
Номер
варианта
Модель
асинхронного
трехфазного
электродвигателя
4
АИР80А2
Устройства защиты
от токов
короткого
замыкания (К.З.)
от токов прегрузки
предохранитель с плавкой вставкой
тепловое реле

3.

Основные элементы схемы:
Основные элементы схемы:
A, B, C - фазы трехфазной сети;
FU - предохранитель с плавкой вставкой;
KK1, KK2- тепловое реле
KM - катушка контактора;
KM1- вспомогательный блок-контакт
SB1 - кнопка «Пуск»;
SB2 - кнопка «Стоп»;
M - трехфазный электродвигатель;
Рисунок 1 - электрическая принципиальная схема управления
трехфазным асинхронным электродвигателем

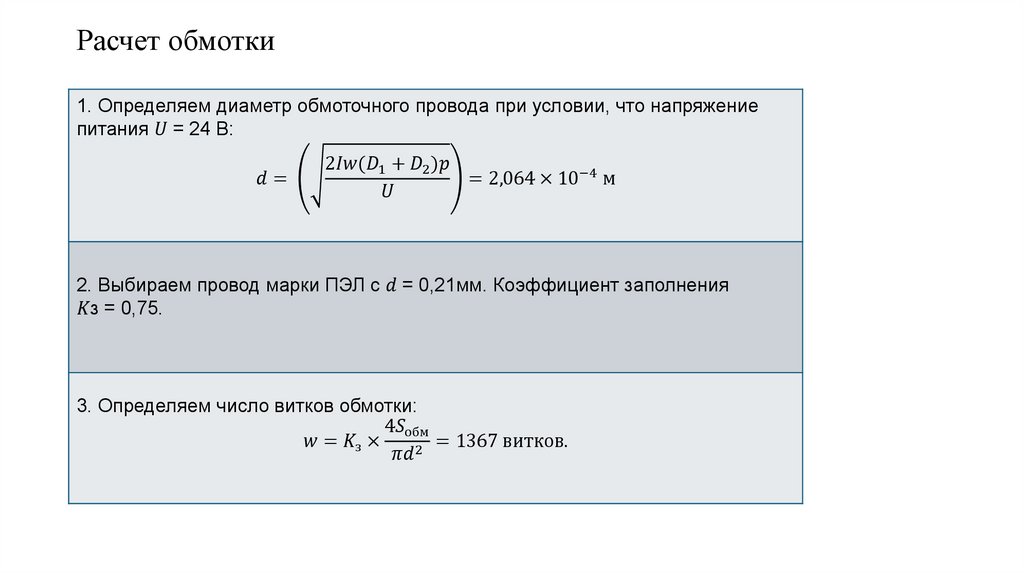
4.

2. Расчет контактов коммутационного устройства
Рисунок 2 – Контактные узлы коммутационных устройств
а – мостиковый контакт; б – рычажный контакт с плоскими пружинами
Таблица 2 - Исходные данные
Задание: Определить величину контактного нажатия
для
главных
(силовых)
электрических
контактов
контактора (магнитного пускателя), обеспечивающего
№ варианта
Модель двигателя
включение – выключение трехфазного асинхронного
электродвигателя
(таблица 1).
заданной
модели
электродвигателя
2
4А 80В2УЗ

5.

Задан асинхронный трехфазный электродвигатель, имеющий следующие технические характеристики:
English     Русский Правила