1.90M

ОЕ Л-3 курсантам

1.

ОСНОВИ
ЕЛЕКТРОНІКИ
Тема 1
Пасивні елементи електричних кіл
Passive elements of electric circuits
Лекція 1/3
Параметри коливальних контурів та
кварцових резонаторів
Parameters of oscillating circuits and
quartz resonators

2.

НАВЧАЛЬНІ ПИТАННЯ:
1. Послідовний коливальний
контур та його параметри.
2. Паралельний коливальний
контур та його параметри.
3. Кварцеві резонатори.

3.

МЕТА ЗАНЯТТЯ:
- Вивчити основні характеристики та
параметри послідовних і
паралельних коливальних контурів.
- Зрозуміти призначення та
застосування коливальних контурів
у військовій техніці.

4.

Навчальна література:
Л 1.
Комп’ютерна електроніка: Навч. Посіб. –
Житомир: ЖВІ, 2017. – 613 с. (с. 19–29).
Л 2. Основи теорії кіл та сигналів, ч.1. ЖВІНАУ 2007,
с.104-112.
Л 3. Шабатура Ю., Ільків І., Цибуляк Б., Дверій О.
Електротехніка, електроніка та автоматика у військовій
техніці. Навчально-методичний
посібник. – Львів:
Національна академія сухопутних військ, 2022. – 203 с.
Л 4. STANAG 4093. Mutual acceptance by NATO member
countries of qualification of electronic and electrical
components for military use (Електронні компоненти для
військового використання – АPP-30).
Л 5. Torrieri N. Electronic devices elements. – Boston:
SWMA University, 2018. – 324 р.

5.

Голосарій терменів
Котушка індуктивності - Inductance coil
Реактивний опір - Reactance
Коливальний контур - Oscillating circuit
Послідовний - Continuous
Паралельний - Parallel
Фільтр - Filter
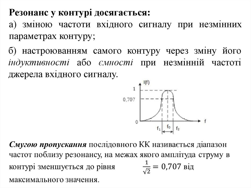
Резонанс - Resonance
Хвильовий опір - Wave resistance
Добротність контуру - Quality of the circuit
Режекторний фільтр - Rejection filter
Полосовий фільтр - Bandpass filter

6.

Вступ
English     Русский Правила