3.22M
Похожие презентации:
Кинематика материальной точки
Кинематика и динамика материальной точки
Физика. Лекция № 2
Кинематика и динамика материальной точки
Кинематика материальной точки
Кинематика. Готовимся к ЕГЭ
Механика. Виды движения
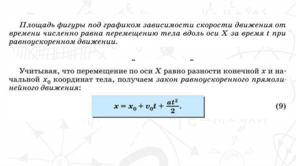
Перемещение при прямолинейном равноускоренном движении
Основы кинематики
Законы Ньютона
3-Механика.10 Движение с ускорением
1.
Прямолинейное движение
с постоянным ускорением.
2.
Прямолинейное движение
с постоянным ускорением
3.
4.
5.
•Зависимость скорости тела от времени
при равноускоренном прямолинейном
движении является линейной.
6.
7.
8.
9.
10.
11.
12.
13.
14.
15.
16.
17.
•Параграф 10
English
Русский
Правила