Министерство образования и науки Российской Федерации ФГБОУ ВО «САМАРСКИЙ ГОСУДАРСТВЕННЫЙ ТЕХНИЧЕСКИЙ УНИВЕРСИТЕТ»
Цели изучения
Основные вопросы
§1. Задачи сетевого планирования
Преимущества сетевого планирования
Задачи сетевого анализа
Процесс сетевого планирования
§ 2. Основные понятия сетевого планирования
Матричная сетевая модель
Сетевой график
Сетевой график
Правила разработки сетевых моделей
Правила разработки сетевых моделей
Правила разработки сетевых моделей
Правила разработки сетевых моделей
Правила разработки сетевых моделей
Правила разработки сетевых моделей
§ 3. Оптимизация сетевых графиков
Оптимизация сетевых графиков
Оптимизация сетевых графиков
Оптимизация сетевых графиков
Оптимизация сетевых графиков
Оптимизация сетевых графиков
Оптимизация сетевых графиков
Спасибо за внимание
588.70K

12-УР-3.2-L-СеÑ‚евая моделÑŒ-24

1. Министерство образования и науки Российской Федерации ФГБОУ ВО «САМАРСКИЙ ГОСУДАРСТВЕННЫЙ ТЕХНИЧЕСКИЙ УНИВЕРСИТЕТ»

ИНЖЕНЕРНО-ЭКОНОМИЧЕСКИЙ ФАКУЛЬТЕТ
Кафедра «Экономика промышленности и производственный менеджмент»
СЕТЕВОЕ ПЛАНИРОВАНИЕ

2. Цели изучения

• получить представление о задачах и преимуществах
сетевого планирования и управления;
• узнать последовательность основных этапов процесса
сетевого планирования;
• научиться оперировать основными элементами и
методами разработки сетевых графиков;
• овладеть навыками расчета временных параметров
сетевой модели и оптимизации сетевых графиков

3. Основные вопросы

§1. Задачи сетевого планирования
§2. Основные понятия сетевого графика
§3. Оптимизация сетевых моделей

4. §1. Задачи сетевого планирования

Технологии СПУ используется в целях:
Разработки новых видов продукции и установления
регламента вывода их на рынок
Отработки технологического маршрута и организации
производственного процесса
Оценки проекта строительства производственных
сооружений, зданий и инженерных устройств
Разработки графика ремонта сложного оборудования

5. Преимущества сетевого планирования

выработка
системного
подхода к
управлению
всеми этапами
процесса
разработки
моделирование
проектных
(производствен
ных) процессов
– формирование
информационно
-сетевой
ориентация на
конечный результат:
все подразделения,
задействованные в
разработке, это звенья
одной
организационной
системы, нацеленной
на решение
поставленной задачи
разработка
оперативных и
текущих
планов на
основе
прогнозирован
ия сложных
процессов
обеспечивает
наглядность
технологической
последовательнос
ти и взаимосвязь
выполняемых
работ
автоматизация
управления на
основе
компьютерных
технологий
выявление
проблемных
участков работ, на
которых есть
опасность
нарушения сроков
исполнения, с
последующим
перераспределением
ресурсов

6. Задачи сетевого анализа

В настоящее время методы сетевого планирования и
управления успешно используются:
• разработка календарных планов разработки проекта и
реализации комплекса работ;
• выработка инструментов управления взаимосвязанного
комплекса работ по принципу «ведущего звена» с
предупреждением возможных срывов в ходе работ;
• закрепление работ за исполнителями и распределение
ответственности между руководителями разных уровней;
• ликвидация узких мест и мобилизация резервов
времени, а также оптимизация трудовых, материальных и
денежных ресурсов.

7. Процесс сетевого планирования

Процесс сетевого планирования можно представить в виде следующей
последовательности:
Разработка сетевого графика и расчет его временных характеристик
(метод критического пути).
Определение вероятностных характеристик, обусловливающих
изменение параметров сетевой модели.
Оптимизация затрат на выполнение проекта.
PERT – Program Evaluation Review Technique метод оценки и анализа
проектов
CPM – Critical Path Method метод критического пути

8. § 2. Основные понятия сетевого планирования

Работа - упорядоченная пара событий.
Термин «работа» включает три понятия:
• «фактическая работа»-трудовой процесс, приводящий к
определенному результату и требующий затрат времени и
ресурсов
• «ожидание»-технологический перерыв в работе, не
требующий затрат труда, но требующий затрат времени
(высыхание краски и т.д.)
• «фиктивная работа» - логическая связь между событиями,
не требующая затрат времени и ресурсов, показывающая
взаимозависимость работ (возможность начала одной работы
зависит от результатов другой)

9. Матричная сетевая модель

Текущая
A
B
C
D
Работа
Предшествующая
B
A, C
Время выполнения
8
4
5
3

10. Сетевой график

На сетевом графике события изображают кружком, а работы
- ориентированными стрелками.
Первое событие означает начало выполнения проекта. В
некоторых случаях его обозначают «s» – start. Последнее
событие – завершение проекта «f» – finish.
A
1
3
C
D
B
2
4

11. Сетевой график

• Путь – последовательность взаимосвязанных работ,
ведущая из одной вершины проекта в другую.
{A – D} и {B – C – D}
• Длина пути – суммарная продолжительность всех
работ пути.
A – D: 8+3=11.
B – C – D: 4+5+3=12.
• Критический путь – наиболее продолжительный
маршрут среди всех возможных комбинаций.

12. Правила разработки сетевых моделей

1. Сетевой график
строят в масштабе
или без масштаба. В
первом случае длина
стрелки зависит от
времени выполнения
работы. Во втором –
обязательно
над
стрелками
проставляют
продолжительность
работы в единицах
времени.
В масштабе
А
1
B
2
3
Без масштаба

1

2
3

13. Правила разработки сетевых моделей

2. Между двумя событиями на графике может находиться
только одна работа, не должно быть параллельных работ,
работ с одинаковыми кодами.
А
1
В
2
3

14. Правила разработки сетевых моделей

3. Каждая операция должна быть представлена только одной стрелкой.
4. Для действительных работ используются сплошные стрелки, а для
фиктивных – пунктирные стрелки.
●●● Если одно событие служит началом нескольких работ, которые
заканчиваются также в одном событии, то необходимо ввести фиктивные
работы и дополнительные события со своими номерами.
A
2
С
1
B
3
4

15. Правила разработки сетевых моделей

5. Не должно быть тупиковых событий. Все (кроме завершающего)
события должны иметь последующую работу. Наличие «тупиков» в сети
указывает на ошибку. Так же в сети не должно быть событий, в которые
не входят ни одна работа (исключение составляет исходное событие).
6. В сетевом графике не должно быть замкнутых контуров (циклов) –
путей, которые начинаются и заканчиваются в одном и том же событии.
A
2
1
C
B
3
4

16. Правила разработки сетевых моделей

7. При построении сетевых графиков следует избегать
взаимного пересечения стрелок. (Ниже представлено
правильное отображение сети.)
B
1
A
3
2
C
D
4

17. Правила разработки сетевых моделей

8. Номер начального события должен быть меньше номера
конечного события.
2
1
1
2
9. Не должно быть возвратных стрелок, которые направлены
справа налево
1
2
1
2

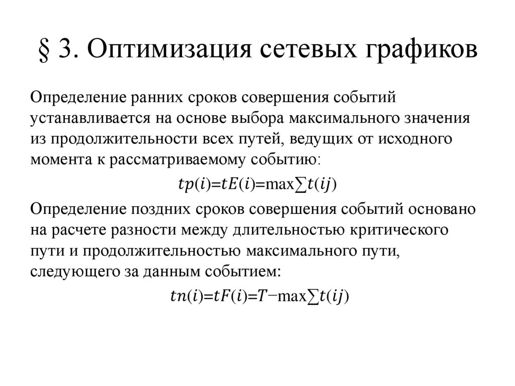
18. § 3. Оптимизация сетевых графиков

Определение ранних сроков совершения событий
устанавливается на основе выбора максимального значения
из продолжительности всех путей, ведущих от исходного
момента к рассматриваемому событию:
English     Русский Правила