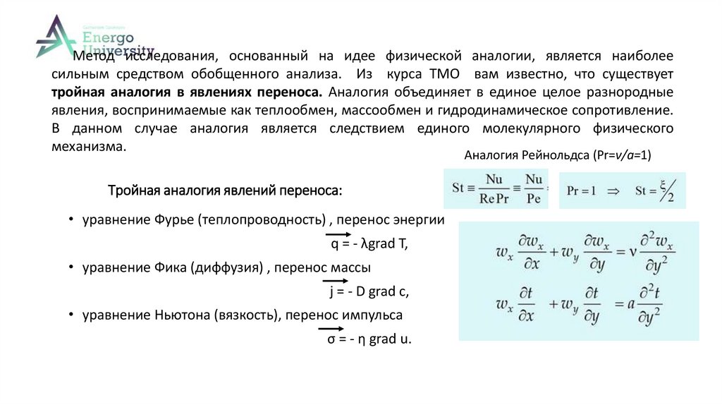
Тройная аналогия явлений переноса:
3.57M
Категория: ФизикаФизика

Л3 ММОТ

1.

2.

СГМ (Методы моделирования и оптимизации для
теплоэнергетиков)
Лекции 3
Тема: Аналоговое моделирование. ЭТА, ЭГДА, МАГА.
Асс.проф, к.ф.-м.н. Борисова Н.Г.
n.borissova@aues.kz

3.

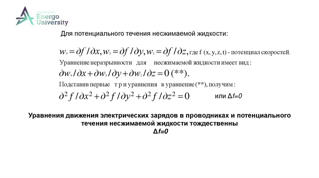
При физическом
исследуемого объекта.
моделировании
сохраняется
физическая
природа
В случае моделирования аналогиями модель воспроизводит иное физическое
явление, отличное по своей природе от натурного, но описываемого теми же
уравнениями.
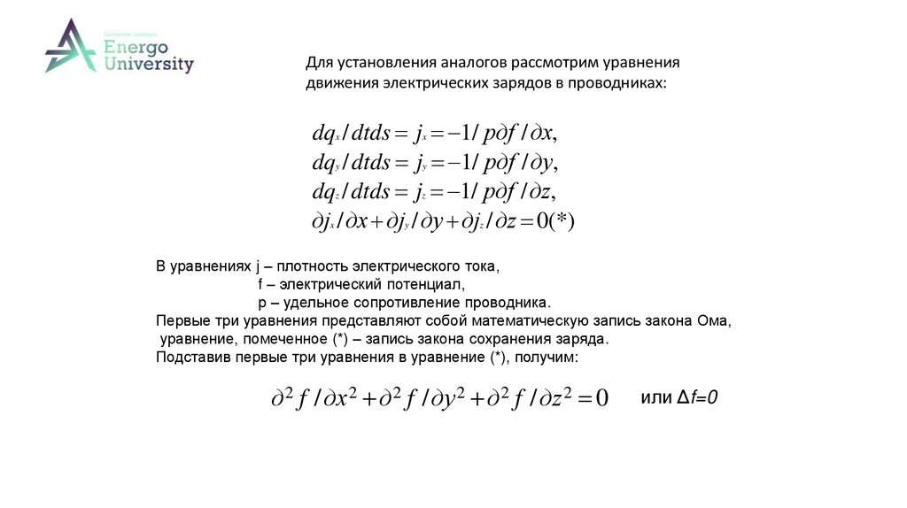
Метод аналогий основан на формальной аналогии дифференциальных
уравнений, описывающих различные по своей физической природе процессы
(проявление единства природы).

4. Тройная аналогия явлений переноса:

Метод исследования, основанный на идее физической аналогии, является наиболее
сильным средством обобщенного анализа. Из курса ТМО вам известно, что существует
тройная аналогия в явлениях переноса. Аналогия объединяет в единое целое разнородные
явления, воспринимаемые как теплообмен, массообмен и гидродинамическое сопротивление.
В данном случае аналогия является следствием единого молекулярного физического
механизма.
Аналогия Рейнольдса (Pr=ν/a=1)
Тройная аналогия явлений переноса:
• уравнение Фурье (теплопроводность) , перенос энергии
q = - λgrad T,
• уравнение Фика (диффузия) , перенос массы
j = - D grad с,
• уравнение Ньютона (вязкость), перенос импульса
σ = - η grad u.

5.

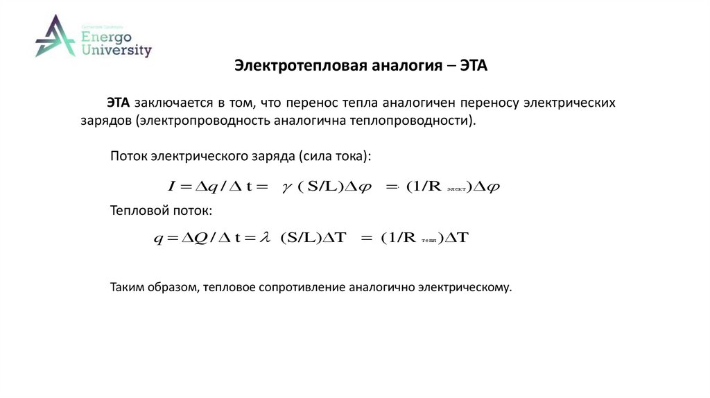
Электротепловая аналогия – ЭТА
ЭТА заключается в том, что перенос тепла аналогичен переносу электрических
зарядов (электропроводность аналогична теплопроводности).
Поток электрического заряда (сила тока):
I q / t ( S/L)
(1/R
'
)
элект
Тепловой поток:
q Q / t (S/L) T (1/R
тепл
) T
Таким образом, тепловое сопротивление аналогично электрическому.

6.

Одномерная модель стационарной теплопроводности через однослойную стенку
и ее электрический аналог схематически выглядят так:
Коэффициент теплопроводности λ аналогичен коэффициенту электропроводности γ

7.

Одномерная модель стационарной теплопроводности через многослойную стенку и ее
электрический аналог схематически выглядят так:
По аналогии с теорией электричества для последовательного соединения резисторов:
Rобщ =σ
English     Русский Правила