Расчёт теплопотерь через ограждения помещений здания
Исходные данные:
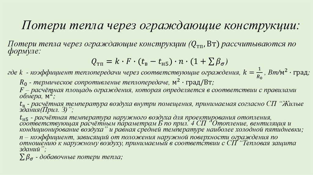
Потери тепла через ограждающие конструкции:
Правила определения линейных размеров ограждающих конструкций:
Добавочные потери тепла ограждающими конструкциями, определяются в долях от основных
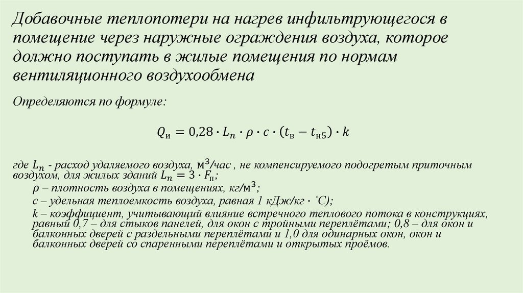
Добавочные теплопотери на нагрев инфильтрующегося в помещение через наружные ограждения воздуха, которое должно поступать в
Бытовые тепловыделения
Значения коэффициента n, принимаемого в зависимости от положения наружной поверхности ограждающих конструкций по отношению к
16.10M

ОЗПГС задание

1. Расчёт теплопотерь через ограждения помещений здания

2. Исходные данные:

Характеристика объекта и района строительства:
1) географическое расположение объекта;
2) климатологические данные района строительства (СП климатология)
2а) расчётная температура наружного воздуха для проектирования отопления (средняя
температура наиболее холодной пятидневки
English     Русский Правила