А (30,40,50)
Тікбұрышты диметрияда А(20,30,50) және В(50,20,20) нүктелері анықтайтын АВ түзуінің және оның координаталар жазықтықтарымен
2.01M

нг-1 аксонометрия каз

1.

Қазақ Бас сәулет құрылыс академиясы
Казахская Головная академия строительста и архитектуры
АКСОНОМЕТРИЯ
Масимбаев Ербол Естемесулы ассист. проф ФА
8(777)518-66-18
ades_81@mail.ru

2.

Аксонометриялық координаталар жүйесі
Аксонометрияның негізгі теоремасы
Бұрмалану көрсеткіштері
Аксонометрияның түрлері
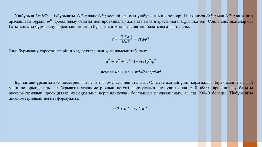
Аксонометрияның негізгі формуласы
Стандарт аксонометриялық проекциялар
Масимбаев Ербол Естемесулы ассист. проф ФА
8(777)518-66-18
ades_81@mail.ru

3.

Аксонометриялық координаталар жүйесі
English     Русский Правила