Выпускная квалифицированная работа тема: автоматизация анализа и оценки показателей учебных процессов по результатам обучения в
2.94M

Презентация Авраменко В.Н

1. Выпускная квалифицированная работа тема: автоматизация анализа и оценки показателей учебных процессов по результатам обучения в

Service
About Us
Get Closer
Направление подготовки: 09.03.03 «прикладная информатика»
Профиль: «корпоративные информационные системы»
Выпускная квалифицированная работа
тема: автоматизация анализа и оценки показателей учебных
процессов по результатам обучения в электронном университете (
на примере Частного образовательного учреждения высшего
образования «Московский университет имени С.Ю. Витте»)
Руководитель работы:
Обучающийся:
Группа: о.ИЗДтс 23.2/Б1-22
Канд.техн.наук, доцент С.А. Зайцев
В.Н. Авраменко
Форма обучения: заочная
Технология обучения: дистанционная

2.

Цель:
Разработка и экономическое обоснование автоматизированной системы анализа и оценки показателей учебных процессов по
Service
About Us имени С.Ю.
Get Closer
результатам обучения в электронном университете(на примере ЧОУ ВО «Московский
университет
Витте»).
Задачи:
1. проанализировать теоретические и методические основы учебных процессов и электронного университета;
2. исследовать показатели оценки результатов обучения и подходы к анализу образовательных данных;
3. проанализировать организацию учебных процессов и существующие информационные системы в ЧОУ ВО «Московский
университет имени С.Ю. Витте»;
4. разработать предложения по архитектуре информационной системы анализа и оценки показателей учебного процесса;
5. предложить реализацию системы хранения данных, обеспечивающей накопление, обработку и анализ образовательных
данных;
6. выполнить экономическую оценку эффективности внедрения разработанной системы.
Объект исследования:
учебные процессы в системе высшего образования в условиях электронного университета
Предмет исследования:
методы и средства автоматизации анализа и оценки показателей учебных процессов по результатам обучения с использованием
корпоративных информационных систем

3.

Service
About Us
Страница авторизации пользователей автоматизированной системы
Get Closer

4.

Преподаватель
Service
Главные страницы под разными пользователями
About Us
Get Closer

5.

Руководитель
Service
Главные страницы под разными пользователями
About Us
Get Closer

6.

Студент
Service
Главные страницы под разными пользователями
About Us
Get Closer

7.

Service
Пользователи
About Us
Get Closer

8.

Service
Пользователи
About Us
Get Closer

9.

Service
Привязки преподавателей
About Us
Get Closer

10.

Service
Ввод оценок с учетной записи преподавателя
About Us
Get Closer

11.

Service
Моя статистика с учетной записи студента
About Us
Get Closer

12.

Service
Анализ динамики образовательных результатов
About Us
Get Closer

13.

Service
Аналитика успеваемости по учебным группам
About Us
Get Closer

14.

Service
Аналитика по учебным дисциплинам
About Us
Get Closer

15.

Service
Администрирование Django
About Us
Get Closer

16.

Service
Администрирование Django
About Us
Get Closer

17.

Service
Модель бизнес-процесса анализа учебных показателей в
текущем состоянии (AS IS)
About Us
Get Closer

18.

Service
About Us
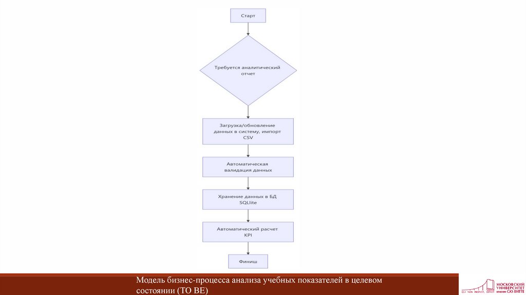
Модель бизнес-процесса анализа учебных показателей в целевом
состоянии (TO BE)
Get Closer

19.

Service
Экономический эффект от внедрения системы
About Us
Get Closer

20.

Service
About Us
Get Closer
В ходе выполнения работы была достигнута поставленная цель — разработана и экономически обоснована
автоматизированная система анализа и оценки показателей учебных процессов по результатам обучения в
электронном университете на примере Частного образовательного учреждения высшего образования
«Московский университет имени С.Ю. Витте».
В результате выполнения выпускной квалификационной работы были решены все поставленные задачи, а
именно:
• проанализированы теоретические и методические основы анализа учебных процессов;
• исследованы показатели оценки результатов обучения и подходы к их анализу;
• выполнен анализ учебных процессов и информационных систем в ЧОУ ВО «Московский университет
имени С.Ю. Витте»;
• выявлены проблемы текущего процесса анализа учебных показателей;
• разработано проектное решение автоматизированной системы анализа и оценки учебных показателей;
• выполнена экономическая оценка эффективности внедрения разработанной системы.
Заключение
English     Русский Правила