682.46K

Презентация по математике Подготовка к ЕГЭ. Решение задач с параметрами

1.

Подготовка к ЕГЭ.
Задание № 18
Задачи с параметрами
Учитель: Морозова М.А.

2.

Математическое понятие параметра
Если в уравнении (неравенстве) некоторые коэффициенты заданы
не конкретными числовыми значениями, а обозначены буквами, то
они называются параметрами, а уравнение (неравенство)
параметрическим.
Решить уравнение (неравенство) с параметрами – значит
указать, при каких значениях параметров существуют решения и
каковы они.
2

3.

Основные типы задач с
параметрами
Задачи, которые необходимо решить для всех значений параметра или
для значений параметра из заданного промежутка.
Задачи, где требуется найти количество решений в зависимости от
значения параметра.
Задачи, где необходимо найти значения параметра, при которых задача
имеет заданное количество решений.
Задачи, в которых необходимо найти значения параметра, при которых
множество решений удовлетворяет заданным условиям.
3

4.

Основные методы решения задач
Аналитический, т. е. с помощью алгебраических выражений.
Графический, т. е. с помощью построения графиков функций.
Решение
относительно параметра, т.е. в случае, когда
параметр считается еще одной переменной.
4

5.

Задание №1
Найдите все значения параметра а, при каждом из которых система неравенств
имеет хотя бы одно решение на отрезке
Решение.

6.

0
1

7.

0
1

8.

0
1

9.

0
1

10.

0
1

11.

0
1

12.

Хотя бы одно решение на
В
А

13.

Задание №2
Найдите все значения а, при каждом из которых система неравенств
имеет хотя бы одно решение на отрезке
Решение.

14.

-4
-1
0
1
4

15.

-4
-1
0
1
4

16.

-4
0
4
12

17.

18.

0
1

19.

В
А

20.

Задание №3
Найдите все значения а, при каждом из которых уравнение
имеет ровно один корень на отрезке
Решение.
(1)
(1)
(2)

21.

22.

.
Задание №4
Найдите все значения а, при каждом из которых уравнение
имеет ровно один корень на отрезке
Решение.

23.

24.

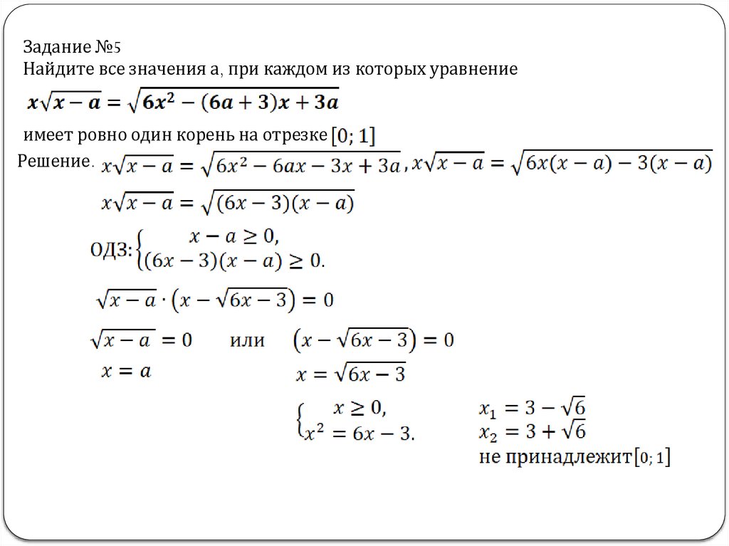
Задание №5
Найдите все значения а, при каждом из которых уравнение
имеет ровно один корень на отрезке
Решение.

25.

0
1

26.

Задание №6
Найдите все значения а, при каждом из которых уравнение
имеет ровно один корень на отрезке
Решение.

27.

0
½
¾
¾
1

28.

Задание №7
Найдите все значения а, при каждом из которых уравнение
имеет ровно один корень на отрезке
Решение.
0

29.

E
0
D
С
В
А
English     Русский Правила