1.Одинаковые небольшие металлические шарики , имеющие заряды 2,5мкКл и -1,5мкКл, приводят в соприкосновение и вновь разводят.
2.На сколько уменьшилась бы масса шарика, если бы можно было удалить с него электроны, суммарный заряд которых равен 1Кл? ??? А
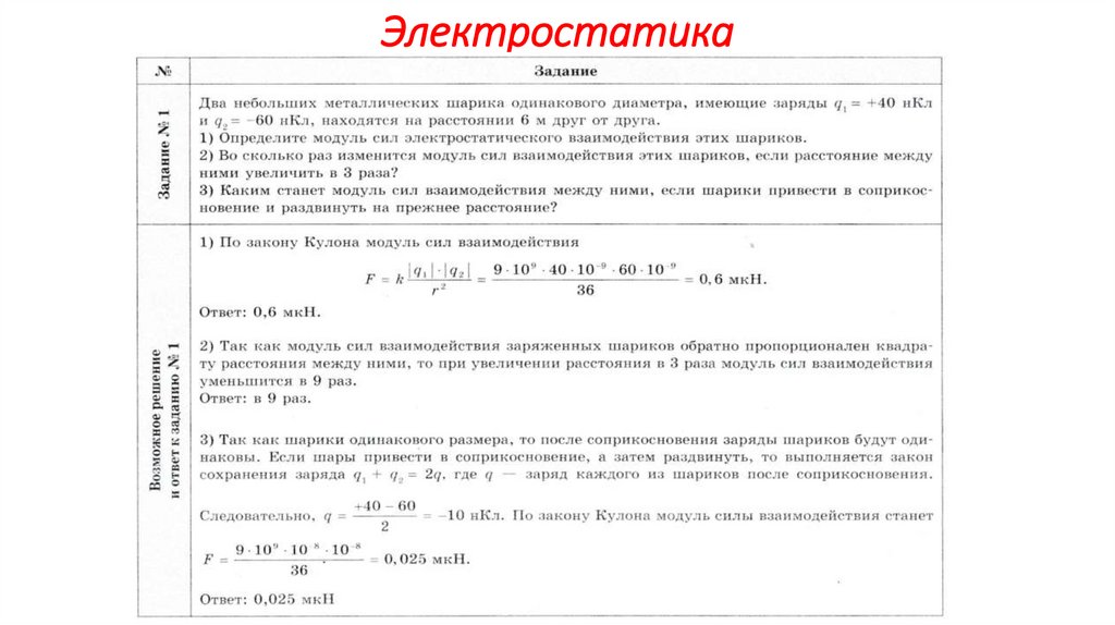
Электростатика
Электростатика
6.18M

ЕГЭ №11.З.Кулона

1.

2. 1.Одинаковые небольшие металлические шарики , имеющие заряды 2,5мкКл и -1,5мкКл, приводят в соприкосновение и вновь разводят.

Определите заряд каждого шарика после соприкосновения.

3. 2.На сколько уменьшилась бы масса шарика, если бы можно было удалить с него электроны, суммарный заряд которых равен 1Кл? ??? А

что, при потере и приобретении электронов масса тела меняется?

4. Электростатика

5.

6. Электростатика

English     Русский Правила