543.42K

Презентация1 (2)

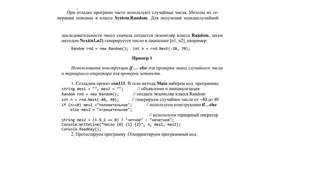
1.

English     Русский Правила