Введение в анализ данных и машинное обучение
Нейронные сети. Основы
Artificial Neural Network
Биологический аналог
Алгоритмическая модель
Соответствие BNN и ANN
Первые шаги
Перцептон (Perceptrons)
Обучение перцептона
От персептрона к нейронной сети
XOR & Multi-layer Perceptrons
Minsky & Multi-layer perceptrons
Соглашение о названиях
Выходной слой.
Размер нейронных сетей
Размер нейронных сетей
feed-forward computation
feed-forward computation
Насколько мощный инструмент НС
Вопрос?
Ответ
Возвращаемся к архитектуре нС
Input layer
Hidden layer
Output layer
Connections and weights
Activation function
Learning rule
Часто используемые функции активации
linear activation function (линейная функция)
Binary Step (Ступенчатая функция)
Sigmoid
Sigmoid
Tanh
ArcTanh
ReLU
ReLU
Leaky ReLU
Softmax
Желательные свойства функций активации
Нелинейность
Дифференцируемость
Диапазон
Монотонность
Аппроксимации тождественной функции около начала координат
Какую функцию активации выбрать?
Типы нейронных сетей
Feedforward Neural
Single-layer Perceptron Однослойный персептрон
Multi-layer perceptron Многослойный персептрон
Convolutional Neural Network (CNN) Сверточные нейронные сети
Recurrent neural networks
Пример обучения нейронной сети
Почему она активационная?
Узел (перцептон)
Смещение
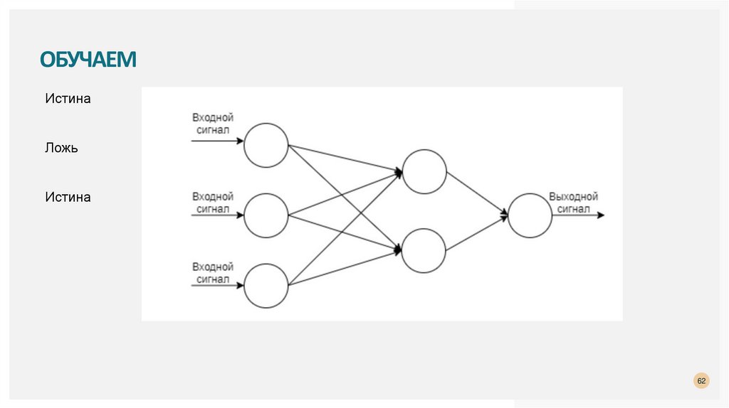
Обучаем
3.44M
Категория: ИнформатикаИнформатика

ИИ Лекция 2

1. Введение в анализ данных и машинное обучение

ВВЕДЕНИЕ В АНАЛИЗ ДАННЫХ
И МАШИННОЕ ОБУЧЕНИЕ
Лекция 4

2. Нейронные сети. Основы

НЕЙРОННЫЕ СЕТИ.
ОСНОВЫ
2

3. Artificial Neural Network

ARTIFICIAL NEURAL NETWORK
Искусственная нейронная сеть
Определение нейронной сети, более правильно называемой "искусственной" нейронной сетью
(ANN), дано изобретателем одного из первых нейрокомпьютеров, доктором Робертом ХехтНильсеном.
Он определяет нейронную сеть как:
"... вычислительная система, состоящая из ряда простых, тесно взаимосвязанных элементов
обработки, которые обрабатывают информацию, реагируя на динамическое состояние внешних
входов".
Или вы также можете представить искусственную нейронную сеть как вычислительную модель,
вдохновленную тем, как биологические нейронные сети в человеческом мозге обрабатывают
информацию.
3

4. Биологический аналог

БИОЛОГИЧЕСКИЙ АНАЛОГ
Основной вычислительной единицей мозга является
нейрон. В нервной системе человека можно найти
около 86 миллиардов нейронов, и они связаны
примерно с 10^14 — 10^15 синапсами.
Дендриты (dendrites) — это древовидные ветви, отвечающие за получение информации от других
нейронов, к которым они подключены. В другом смысле можно сказать, что они подобны ушам нейрона.
Сома (soma) — это тело клетки нейрона, отвечающее за обработку информации, полученной от
дендритов.
Аксон (axon) — это как кабель, по которому нейроны отправляют информацию.
Синапсы (synapses) — это связь между аксоном и другими дендритами нейронов.
4

5. Алгоритмическая модель

АЛГОРИТМИЧЕСКАЯ МОДЕЛЬ
5

6. Соответствие BNN и ANN

СООТВЕТСТВИЕ BNN ИANN
Biological Neural Network BNN
Artificial Neural Network ANN
Soma
Node (узел, нода)
Dendrites
Input (вход)
Synapse
Weights or Interconnections (веса)
Axon
Output (выход)
6

7. Первые шаги

ПЕРВЫЕ ШАГИ
7

8. Перцептон (Perceptrons)

ПЕРЦЕПТОН (PERCEPTRONS)
Розенблатт предложил автомат для бинарных классификаций.
Основная идея
◦ Один весовой коэффициент
English     Русский Правила