Сверхпроводимость
Основные свойства
Основные свойства
Основные свойства
Основные свойства
Основные свойства
Основные свойства
Теоретическое рассмотрение
Теоретическое рассмотрение
Теоретическое рассмотрение
Слабая сверхпроводимость. Эффекты Джозефсона
Слабая сверхпроводимость. Эффекты Джозефсона
Слабая сверхпроводимость. Эффекты Джозефсона
Слабая сверхпроводимость. Эффекты Джозефсона
952.47K
Категория: ХимияХимия

Сверхпроводимость. Основные свойства

1. Сверхпроводимость

План:
1. Основные свойства
•Критическая температура и критическое магнитное
поле
• Квантование магнитного потока
• Идеальный диамагнетизм.
• Магнитные свойства сверхпроводников.
2. Теоретическое рассмотрение
•Теория Лондонов.
•Куперовские пары.
•Теория Бардина-Купера-Шриффера (БКШ).
3. Слабая сверхпроводимость. Эффекты Джозефсона.
•Квантовый магнитометр.

2. Основные свойства

Критическая температура и критическое магнитное поле
Температура, при которой происходит переход из нормального состояния
в сверхпроводящее – критическая температура Тс.
Сверхпроводимость можно разрушить слабым магнитным полем –
критическим Hcm
1

3. Основные свойства

Квантование магнитного потока
Рассмотрим сверхпроводящее кольцо, по которому циркулирует
сверхпроводящий ток I. Электроны движутся по окружности радиуса r, со
скоростью v, создавая магнитный поток Ф через рассматриваемую
окружность. Энергия этого потока Е
2
3
5
4
6
Это выражает квантование магнитного потока в сверхпроводниках. Квант
магнитного потока – флюксон
7

4. Основные свойства

Идеальный диамагнетизм
В 1933 г. было обнаружено, что при Т< Тс магнитный поток выталкивается
из образца.
В сверхпроводящем состоянии образцы становятся идеальными
диамагнетиками, в которых магнитная индукция
Это явление – эффект Мейсснера-Оксенфельда.

5. Основные свойства

Идеальный диамагнетизм
8

6. Основные свойства

Магнитные свойства сверхпроводников
Сверхпроводники: первого рода, второго рода (ниобий, сверхпроводящие
сплавы и химические соединения).

7. Основные свойства

Магнитные свойства сверхпроводников
Сердцевина вихря –кор.
9
10
Закрепление вихрей – пиннинг.

8. Теоретическое рассмотрение

Теория Лондонов
1935 г. теория Лондонов – «двухжидкостная» модель сверхпроводника.
Два типа электронов: «нормальные» - nn(T); «сверхпроводящие» - ns(T).
11
12
13
14
15

9. Теоретическое рассмотрение

Теория Лондонов
16
17
18
19
20
21

10. Теоретическое рассмотрение

Теория Лондонов
21

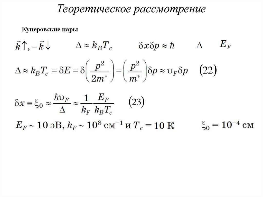
11.

Теоретическое рассмотрение
Куперовские пары
22
23

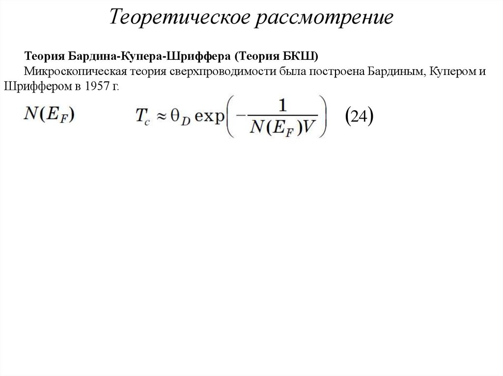
12.

Теоретическое рассмотрение
Теория Бардина-Купера-Шриффера (Теория БКШ)
Микроскопическая теория сверхпроводимости была построена Бардиным, Купером и
Шриффером в 1957 г.
24

13. Слабая сверхпроводимость. Эффекты Джозефсона

25
26

14. Слабая сверхпроводимость. Эффекты Джозефсона

27
28
29
30

15. Слабая сверхпроводимость. Эффекты Джозефсона

31
32
33
34
35
36

16. Слабая сверхпроводимость. Эффекты Джозефсона

37
English     Русский Правила