1.22M
Категория: ФизикаФизика

Определение плотностей несмешивающихся жидкостей в сообщающихся сосудах

1.

МЕТОДИЧЕСКИЕ УКАЗАНИЯ
к лабораторной работе № 2
на тему «Определение плотностей
несмешивающихся жидкостей в сообщающихся
сосудах»
по курсу «Механика жидкости и газа»

2.

СОДЕРЖАНИЕ
1. Краткая теоретическая часть.
2. Цель работы.
3. Порядок выполнения виртуальной лабораторной работы.
4. Пример выполнения работы.
5. Результаты работы.
5.1. Экспериментальная часть.
5.2. Расчетная часть.
Титульный лист.
Библиографический список.

3.

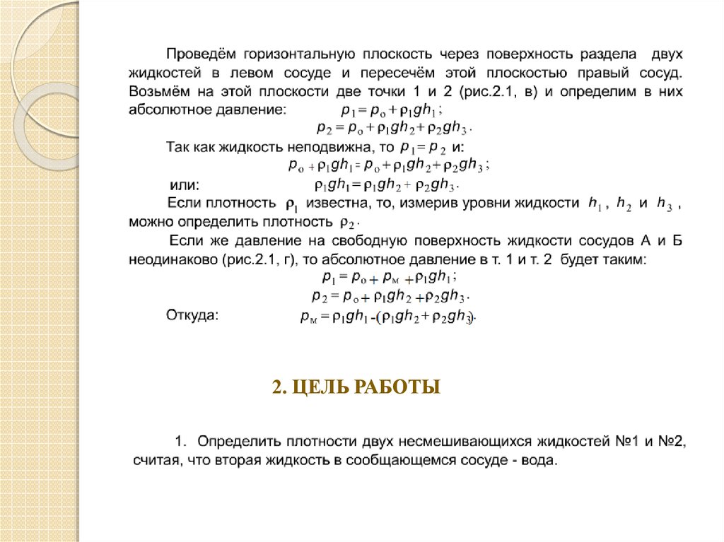
1. КРАТКАЯ ТЕОРЕТИЧЕСКАЯ ЧАСТЬ
Определение плотности жидкости в сообщающихся сосудах

4.

5.

6.

2. ЦЕЛЬ РАБОТЫ

7.

3. ПОРЯДОК ПРОВЕДЕНИЯ ВИРТУАЛЬНОЙ
ЛАБОРАТОРНОЙ РАБОТЫ № 1

8.

4. Пример выполнения работы
Рис.2.2.

9.

Рис.2.3.

10.

Рис.2.4.

11.

5. РЕЗУЛЬТАТЫ РАБОТЫ
Ниже приведены результаты выполнения работы в 10 вариантах.
Необходимо выбрать свой вариант. Выполнить расчеты и
отправить отчет по лабораторной работе в «Гиперметод».
Отчет включает в себя:
- Титульный лист.
- Цель работы.
- Краткую теоретическую часть.
- Порядок выполнения работы.
- Результаты работы – экспериментальная часть.
- Расчетная часть.
- Выводы
Пример оформления титульного листа представлен в конце
презентации

12.

5.1. Экспериментальная часть
ВАРИАНТ 1

13.

ВАРИАНТ 2

14.

ВАРИАНТ 3

15.

ВАРИАНТ 4

16.

ВАРИАНТ 5

17.

ВАРИАНТ 6

18.

ВАРИАНТ 7

19.

ВАРИАНТ 8

20.

ВАРИАНТ 9

21.

ВАРИАНТ 10

22.

5.2. Расчетная часть
Рис. 2.6. Схема замеров

23.

В горизонтальной плоскости сечения 1-1,в левой части трубки
дифманометра, давление Р1, в горизонтальной плоскости
сечения 2-2 – давление Р2.
Очевидно, что в плоскости сечения 1-2 Р1= Р2.
Р1= Р0 + h1 1g. Р2= Р0 + h2 2g.
Следовательно
h1 1g = h2 2g или h1 1 = h2 2
В левой трубке дифманометра – вода.
Для воды при стандартных условиях = 1000 кг/м3.
Тогда плотность второй жидкости в правой трубке можно
рассчитать по формуле
2= 1 (h1 /h2) = 1000 (h1 /h2) .
По схеме замеров получили h1 = 3,3 · 10 = 33 cм вод.ст.;
h2= 2,2 · 10 = 22 cм вод.ст.
2= 1 (h1 /h2)= 1000 · (33/22) = 1500 кг/м3.

24.

УрФУ им. первого Президента России Б.Н.Ельцина
Институт материаловедения и металлургии
Кафедра металлургии железа и сплавов
ОТЧЕТ
по лабораторной работе № 2
на тему «Определение плотности несмешивающихся жидкостей
в сообщающихся сосудах»
По курсу «Механика жидкости и газа»
Преподаватель
Лозовая Е.Ю.
Студент
_ _____
Группа ____________
2015

25.

БИБЛИОГРАФИЧЕСКИЙ СПИСОК
English     Русский Правила