Классическая теория излучения
1. Общая теория Максвелла — Лоренца
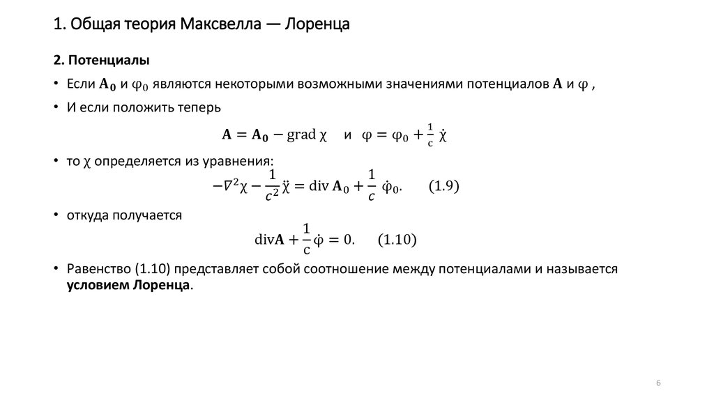
1. Общая теория Максвелла — Лоренца
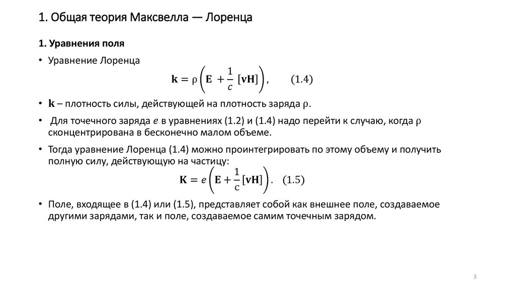
1. Общая теория Максвелла — Лоренца
1. Общая теория Максвелла — Лоренца
1. Общая теория Максвелла — Лоренца
1. Общая теория Максвелла — Лоренца
1. Общая теория Максвелла — Лоренца
1. Общая теория Максвелла — Лоренца
1. Общая теория Максвелла — Лоренца
1. Общая теория Максвелла — Лоренца
1. Общая теория Максвелла — Лоренца
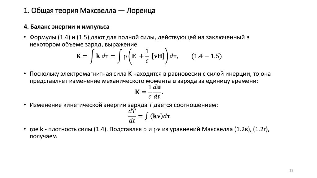
1. Общая теория Максвелла — Лоренца
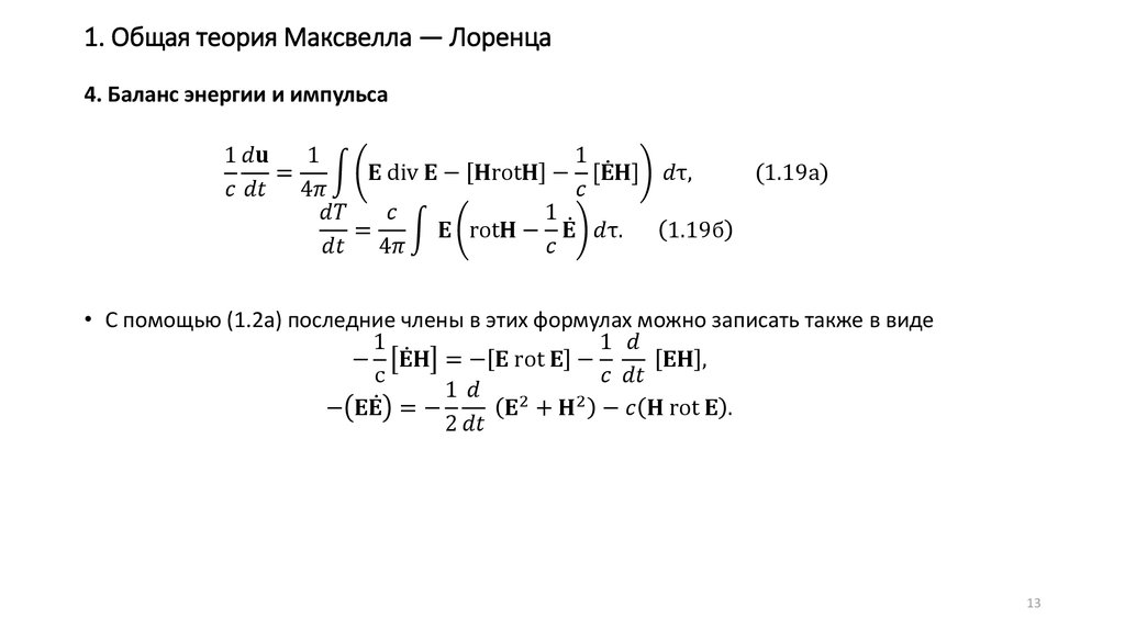
1. Общая теория Максвелла — Лоренца
1. Общая теория Максвелла — Лоренца
1. Общая теория Максвелла — Лоренца
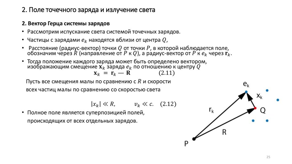
2. Поле точечного заряда и излучение света
2. Поле точечного заряда и излучение света
2. Поле точечного заряда и излучение света
2. Поле точечного заряда и излучение света
2. Поле точечного заряда и излучение света
2. Поле точечного заряда и излучение света
2. Поле точечного заряда и излучение света
2. Поле точечного заряда и излучение света
2. Поле точечного заряда и излучение света
2. Поле точечного заряда и излучение света
2. Поле точечного заряда и излучение света
2. Поле точечного заряда и излучение света
2. Поле точечного заряда и излучение света
2. Поле точечного заряда и излучение света
2. Поле точечного заряда и излучение света
2. Поле точечного заряда и излучение света
2. Поле точечного заряда и излучение света
Литература
3.71M
Категория: ФизикаФизика

Классическая теория излучения. Общая теория Максвелла — Лоренца

1. Классическая теория излучения

Лекция 1
1

2. 1. Общая теория Максвелла — Лоренца

1. Уравнения поля
• Электромагнитное поле
напряженность электрического и магнитного полей
English     Русский Правила