Кооперации и паттерны
Кооперации (сотрудничества)
Параметризованные кооперации – паттерны (образцы)
Описание паттерна
Паттерн Наблюдатель Observer
Компоновщик Composite
Команда Command
Модели реализации объектно-ориентированных программных систем
Компонентная диаграмма Component diagram
Диаграмма развертывания Deployment diagram
206.50K
Категория: ПрограммированиеПрограммирование

Кооперации и паттерны

1. Кооперации и паттерны

Тема 10

2. Кооперации (сотрудничества)

3.

Динамическая составляющая кооперации Заказ авиабилета
Статическая составляющая кооперации Заказ авиабилета

4. Параметризованные кооперации – паттерны (образцы)

5. Описание паттерна

Раздел
Имя
Проблема
Решение
Результаты
Описание
Выразительное имя паттерна дает возможность указать проблему
проектирования, ее решение и последствия ее решения.
Использование имен паттернов повышает уровень абстракции
проектирования
Формулируется проблема проектирования (и ее контекст), на
которую ориентировано применение паттерна. Задаются условия
применения
Описываются элементы решения, их отношения, обязанности,
сотрудничество. Решение представляется в обобщенной форме,
которая должна конкретизироваться при применении. Фактически
приводится шаблон решения — его можно использовать в самых
разных ситуациях
Перечисляются следствия применения паттерна и вытекающие из
них компромиссы. Такая информация позволяет оценить
эффективность применения паттерна в данной ситуации

6. Паттерн Наблюдатель Observer

7.

8.

9. Компоновщик Composite

10.

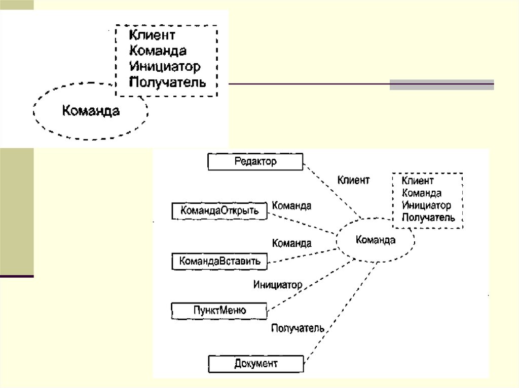
11. Команда Command

12.

13. Модели реализации объектно-ориентированных программных систем

Модели реализации объектноориентированных программных систем
Компонентные диаграммы
Диаграммы развертывания

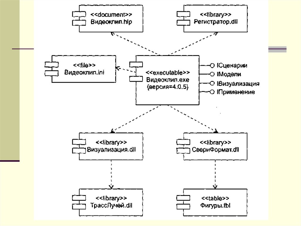
14. Компонентная диаграмма Component diagram

15.

16.

17.

18. Диаграмма развертывания Deployment diagram

English     Русский Правила