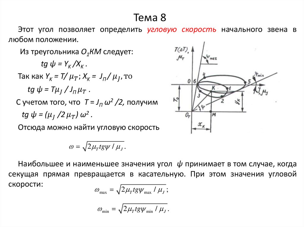
Тема 8
Тема 8
Тема 8
Тема 8
Тема 8
Тема 8
Тема 8
Тема 8
Тема 8
Тема 8
Тема 8
Тема 8
Тема 8
Тема 8
Тема 8
Тема 8
Тема 8
Тема 8
Тема 8
Тема 8
Тема 8
Тема 8
Тема 8
Тема 8
Тема 8
Тема 8
Тема 8
Тема 8
Тема 8
Тема 8
Тема 8
Тема 8
2.02M
Категория: МеханикаМеханика

Режимы движения машинных агрегатов и их энергетические характеристики

1. Тема 8

Рассмотрим пример: получить динамическую модель кривошипноползунного механизма (см. рис. а), если известны длины звеньев, положения
их центров масс (S1, S2 и S3), моменты инерции звеньев относительно осей,
проходящих через центры масс, линейные и угловые скорости звеньев и их
центров масс, а также их направления, угловые скорости кривошипа и
шатуна и сила полезного сопротивления (FПС), приложенная к звену 3.
Вычерчиваем механизм в выбранном масштабе длин (
English     Русский Правила