2 задача
3 задача
4 задача
5 задача
6 задача
7 задача
8 задача
9 задача
1.57M
Категория: БиографииБиографии

Альберт Эйнштейн (1879 - 1955)

1.

2.

ЭЙНШТЕЙН, Альберт
( 1879 - 1955 )
- великий ученыйфизик, создал теорию
относительности и
квантовую теорию
света.

3.

4.

5.

6.

7.

1. Если элементарная частица движется со скоростью
света, то...
А. масса покоя частицы равна нулю;
Б. частица обладает электрическим зарядом;
В. на частицу не действует гравитационное поле;
Г. частица не может распадаться на другие частицы;
Д. частица может увеличить свою скорость.

8. 2 задача

• Ион, обладающий скоростью 0,6с, испускает фотон в
направлении, противоположном скорости движения иона.
Какова скорость фотона относительно иона?
А. 0,6с;
v 0,6c
В. 0,8с;
v x c
Д. 1,6с.
v x ?
Б. с;
v x v
vx
Г. 0,4с;
v x v
с2
v x v
v x 0,6c
с
v x v
v x 0,6c
1
1
с2
с2
с v x 0,6c v x 0,6c
1
1,6v x 1,6с
v x с

9. 3 задача

v 0,75c
3 задача
v x 0,96с
v x ?
С космического корабля,
удаляющегося от Земли со
скоростью 0,75с, стартует
ракета в направлении
движения корабля.
Скорость ракеты
относительно Земли 0,96с.
Какова скорость ракеты
относительно корабля?
А. 0,7с;
В. 0,8с;
Д. 0,96с.
Б. 0,75с;
Г. 0,85с;
v x v
v v
1 x2
с
v v v
v x x 2x v x v
с
v v
v x 1 x2 v x v
с
v v
v x x
v v
1 x2
с
0,96с 0,75с
v x
0,96с 0,75с
1
с2
0,21c
0,21c
0,72c
с
0,72c
1
с2
с2
с2
0,21c
0,75с
0,28
vx

10. 4 задача

С какой скоростью
должна лететь
ракета, чтобы
время в ней
замедлялось в 3
раза?
А. 2,77 • 108 м/с;
Г. 2,89 • 108 м/с;
Б. 2,8 • 108м/с;
Д. 2,96 • 108 м/с.
В. 2,83 • 108 м/с;
t 3 t
v ?
t
t
3
1
v
1
c
1
v
1
c
2
2
2
1
v
1
3
c
2
1
v
1
9
c
2
1 8
v
1
9 9
c
v
8
c
3
2 2
v
с 0,94c 2,62 108 м / с
3

11. 5 задача

Ион, получивший в
ускорителе скорость
и = 0,8с, испускает
фотон в
направлении своего
движения. Какова
скорость фотона
относительно иона?
А. 1,8с;
Г. 0,9с;
Б. 0,2с;
Д. 0,4с.
В. с;
v 0,8c
vx c
v x ?
v x v
vx
v x v
1 2
с
v x v
с 0,8c
vx
v x v
с 0,8c
1
1 2
с2
с
1,8с
vx
с
2
1,8с
с2

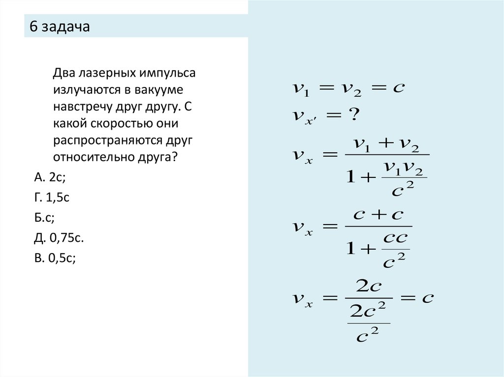
12. 6 задача

Два лазерных импульса
излучаются в вакууме
навстречу друг другу. С
какой скоростью они
распространяются друг
относительно друга?
А. 2с;
Г. 1,5с
Б.с;
Д. 0,75с.
В. 0,5с;
v1 v2 с
v x ?
v1 v2
vx
v1v2
1
с2
с c
vx
сc
1 2
с

vx
с
2

с2

13. 7 задача

Две галактики
разбегаются от центра
Вселенной в
противоположных
направлениях с
одинаковыми
скоростями 0,8с
относительно центра. С
какой
скоростью они удаляются
друг от друга?
А. 0,97с;
Г. 0,976с;
Б. 0,972с;
Д. 0,98с.
В.0,974с;
v1 v2 0,8с
v x ?
vx
vx
vx
vx
v1 v2
v1v2
1
с2
0,8с 0,8c
0,8с 0,8c
1
с2
1.6 с
1,6с
2
0,64с
1,64
1
с2
0,976с

14. 8 задача

v 0,968с
Ракета движется со
скоростью 0,968с. Во
сколько раз время,
измеренное в ракете,
отличается от времени,
измеренного по
неподвижным часам?
А. 5 раз;
Г. 2 раза;
Б. 4 раза;
Д. 1,5 раза.
В. 3 раза;
t
?
t
t
t
t
t
1
v
1
c
1
0,968с
1
c
1
1
2
0,937с
c2
1
4
0,25
2
2
1
0,0629с
с2
2

15. 9 задача

v1 0,7с
v2 0,9с
А ?
Какую работу (в
МэВ) надо
совершить для
увеличения скорости
электрона от 0,7с до
0,9с?
А. 0,46 МэВ;
Г. 0,6 МэВ;
Б. 0,5 МэВ;
Д. 0,66 МэВ.
В. 0,54 МэВ;
А m2 c 2 m1c 2 m2 m1 c 2
А
m0
v
1 2
c
2
2
А
А
2
m0
c
2
v
1 1
c
v
1 1
c
2
v
1 2
c
2
2
v
v
vv
1 1 2 1 22
c
c
c
1 0,7 2
1 0,9 2
1 0,7 2 0,9 2 0,632
2
m0 c 2
А 0,89m0 c 2
Е m0 c 2 9,1 10 31 9 1016
8,19 1016 Дж 0,512 МэВ
А 0,89 0,512 МэВ 0,46 МэВ
m0 c 2

16.

Эйнштейн, работавший в патентном отделе, говорил, что любое
изобретение всегда начинается фразой из двух слов: "Это невозможно!"
В 1921 году Альберт Эйнштейн получает Нобелевскую премию.
Интересно, что Эйнштейн выдвигался коллегами на эту премию 10 лет
подряд ( с 1910 по 1921гг.), но получил её только в 1921 году за работы по
фотоэффекту. В письме к награжденному секретарь Нобелевского
комитета специально подчеркнул, что премия назначена не за теорию
относительности. Это до сих пор удивляет физиков!
Среди коллег Альберт Эйнштейн был признан самым значительным
физиком-теоретиком со времен Галилея.
Альберт Эйнштейн говорил, что надо чаще ставить безумные
эксперименты, скорее всего, результат будет нулевой, но если все-таки
что-нибудь получится, то может произойти переворот во всем научном
мировозрении.

17.

Сабитова Файруза Рифовна
преподаватель физики
ГАОУ СПО «Сармановский аграрный колледж»
English     Русский Правила