Современные математические подходы в моделировании
Идентификация линейных динамических систем при малых объемах информации
Модель равновесной цены по Менделееву
1.69M
Категория: ИнформатикаИнформатика

Современные математические подходы в моделировании

1. Современные математические подходы в моделировании

Болодурина И.П.,
профессор, д.т.н.,
зав. кафедрой ПМ

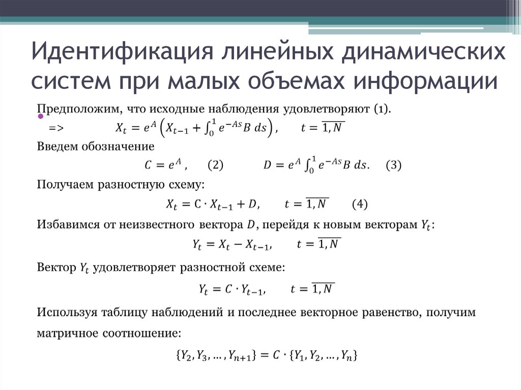
2. Идентификация линейных динамических систем при малых объемах информации


3.

Идентификация линейных динамических
систем при малых объемах информации

4.

Идентификация линейных динамических
систем при малых объемах информации
(8)

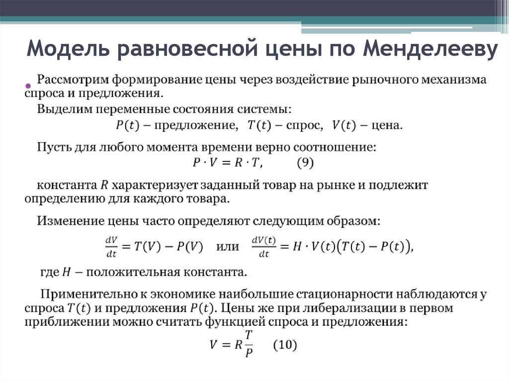
5. Модель равновесной цены по Менделееву


6.

Модель равновесной цены по Менделееву

7.

Модель равновесной цены по Менделееву

8.

Модель равновесной цены по Менделееву
English     Русский Правила