550.21K
Категория: ГеографияГеография

Структурные параметры атмосферы

1.

Структурные параметры атмосферы
Уравнение состояния идеального газа:
Соотношение связи структурных параметров:
Уравнение гидростатики:
Плотность воздуха:
Уравнение состояния для идеального газа:

2.

Температурная стратификация атмосферы
Слой
Высота
Переходный слой
Слой перемешивания
Тропосфера
Стратосфера
Мезосфера
Термосфера
Экзосфера
300-500 м
0 – 11 км
11 – 50 км
50 – 90 км
Выше 90 км
Выше 450 км
Тропопауза
Стратопауза
Мезопауза
Термопауза

3.

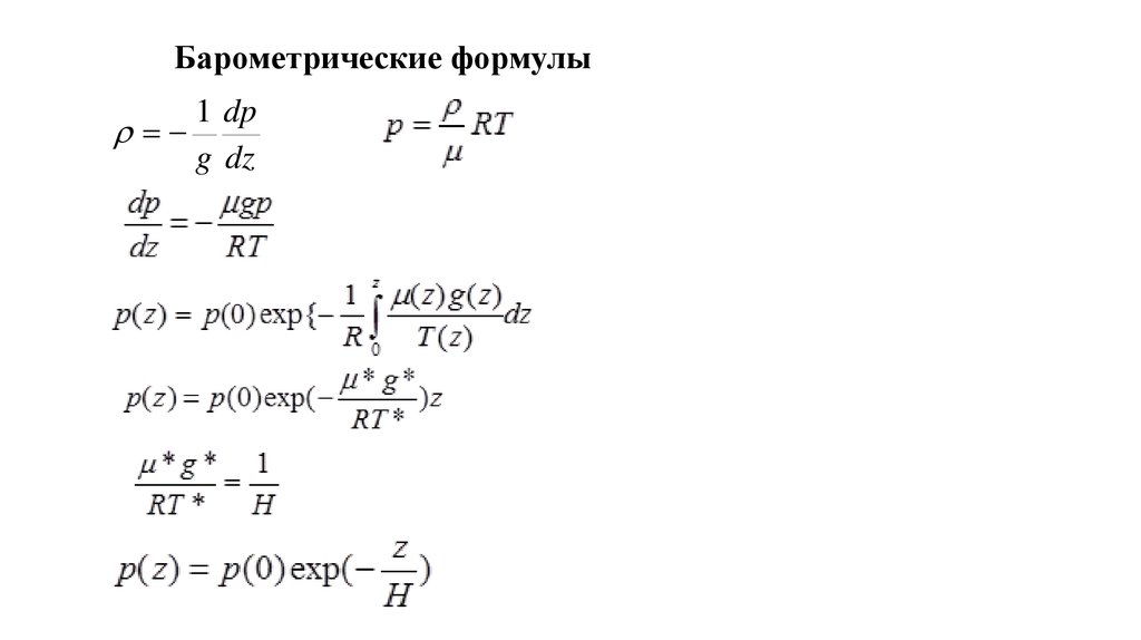
Барометрические формулы
1 dp
g dz

4.

Адиабатический процесс. Уравнение адиабаты
Где p - давление газа,
V
- его объем,
Cp
CV
- показатель адиабаты. Для идеального
i 2
газа
. Где i - число степеней свободы молекулы.
i
C p , CV - теплоемкости газа соответственно при постоянном давлении и постоянном
объеме.
Для двух разных высот тропосферы с давлениями p1 > p2

5.

Наименования и главные характеристики сфер и переходных слоев

6.

Характеристика слоев

7.

Состав воздуха
Основные газовые составляющие
%
Азот, N2
78.084%
Кислород, O2
20.946%
Аргон, Ar
0.934%
Водяной пар, Н2О
переменная составляющая;
примерно 0.1 % - 1%
Малые газовые составляющие
ppm
Углекислый газ, CO2
383
Неон, Ne
18.18
Гелий, He
5.24
Метан, CH4
1.7
Криптон, Kr
1.14
Водород, H2
0.55

8.

Состав первичной и современной атмосферы Земли
Газы
Азот N2
Кислород О2
Озон О3
Углекислый газ СО2
Оксид углерода СО
Водяной пар
Аргон Аr
Состав земной атмосферы
При образовании*
1,5
0
98
0,4
0,19
В настоящее время
78
21
10-5
0,03
10-4
0,1
0,93

9.

Рис. 1. Основные зональные течения северного полушария зимой (левая часть) и
летом (правая часть): изолинии на вертикальных разрезах – значения зональной
составляющей скорости ветра; тп – тропопауза.

10.

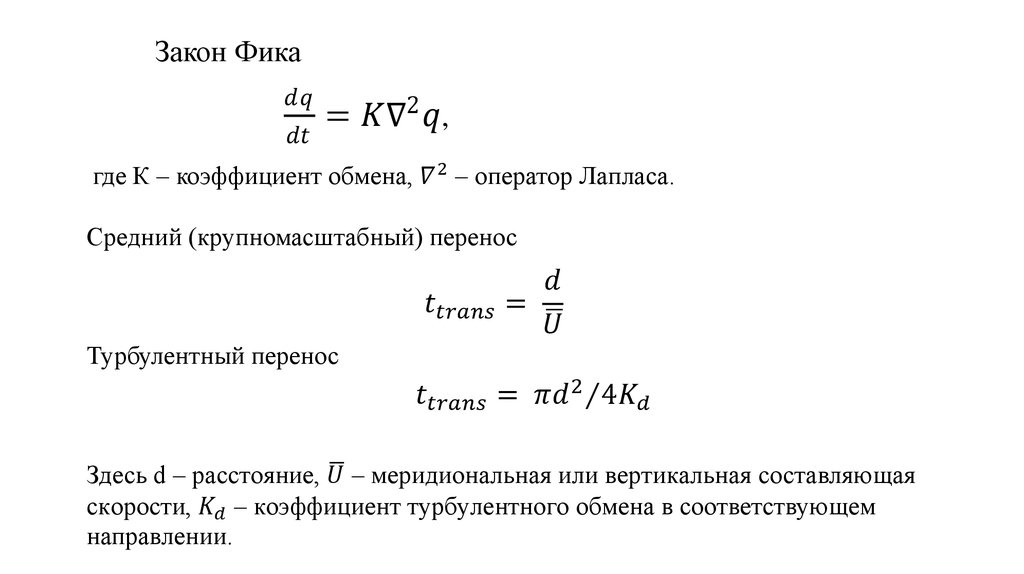
Закон Фика
English     Русский Правила