4.77M
Категория: БиологияБиология

Основы энзимологии

1.

Основы энзимологии
к.м.н. Григорьев А. А.

2.

Вскоре, после призвания
Спасителем первых учеников, в
городе Кане, недалеко от
Назарета, был брак. На этот
брак был приглашен Иисус
Христос с Пречистою Матерью
и учениками. Во время
брачного пира не хватило вина.
Матерь Божия заметила это и
сказала Иисусу Христу: "у них
нет вина…. В доме находилось
шесть больших каменных
сосудов, в которые наливалась
вода для омовения. Иисус
Христос велел наполнить эти
сосуды водою. И когда
наполнили их до верха, сказал
слугам: "теперь почерпните и
несите к распорядителю пира".

3.

В нач 17 в. голландский исследователь Ван Гельмот.
Ввёл термин «Фермент» - закваска (лат.)
В 1837 году Яков Берцелиус (президент академии
наук Швеции с 1818 года) описал природу
биологического катализа.

4.

5.

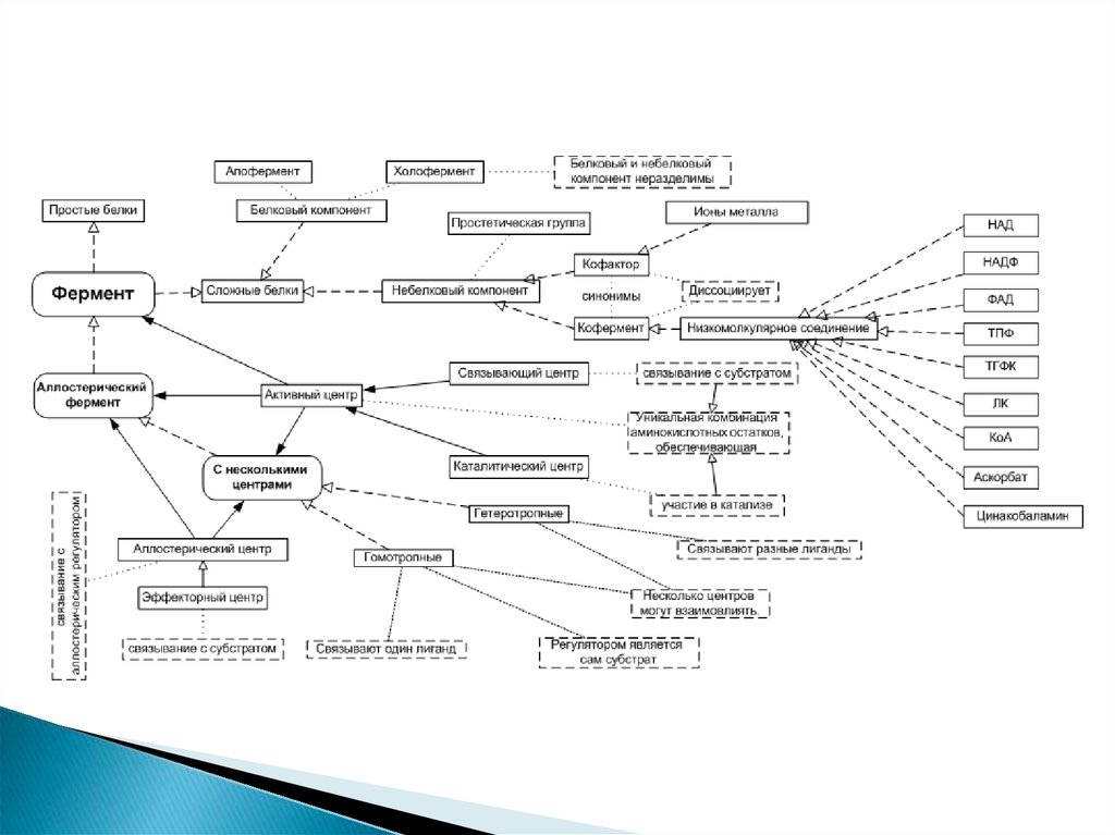
6.

7.

8.

9.

10.

11.

12.

13.

14.

15.

16.

17.

18.

19.

20.

21.

22.

23.

Рибофлавин
Выделен из молока. Синтез выполнен в
1935 году. Ярко - жёлтая окраска

24.

25.

26.

27.

28.

29.

30.

Биотин

31.

32.

Фолиевая кислота
English     Русский Правила