Лк_4
2.93M
Категория: ФизикаФизика

Потенциальная энергия. (Лекция 4)

1. Лк_4

2.

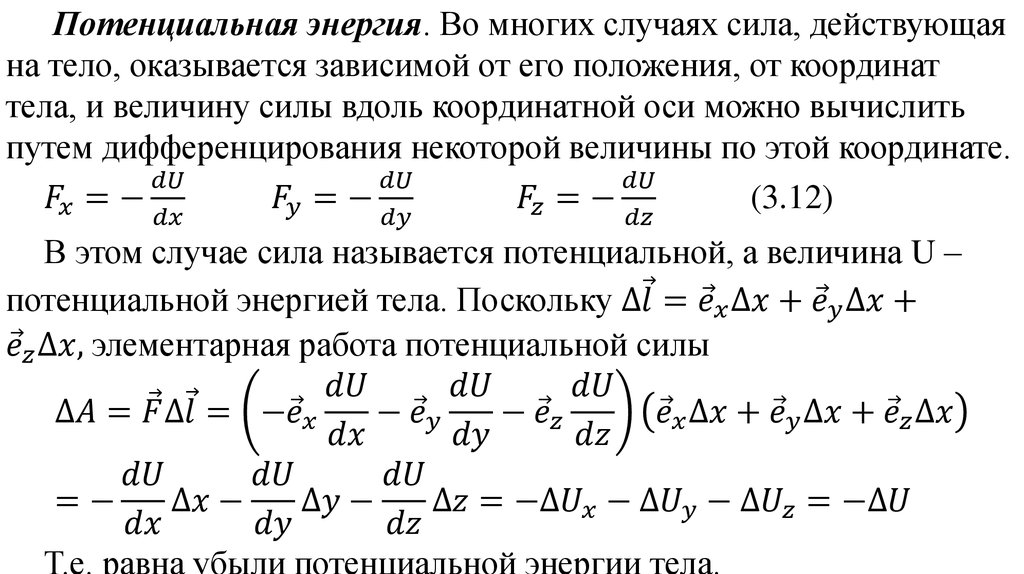
Потенциальная энергия. Во многих случаях сила, действующая
на тело, оказывается зависимой от его положения, от координат
тела, и величину силы вдоль координатной оси можно вычислить
путем дифференцирования некоторой величины по этой координате.
English     Русский Правила