3.50M
Категория:
Физика
Похожие презентации:
Лекция № 7. Колебательное движение
Энергия колебательного движения
Превращение энергии при колебательном движении
Колебательное движение. Виды колебаний. Превращение энергии при колебательном движении
Превращение энергии в колебательном движении. Гармонические колебания
Энергия. 7 класс
Свободные механические колебания. Энергия колебательного движения
Энергия колебательного движения. Вынужденные колебания. Резонанс
Колебательное движение
Механическое движение (7 класс)
Энергия колебательного движения. (Лекция 7)
1.
Лк_7
2.
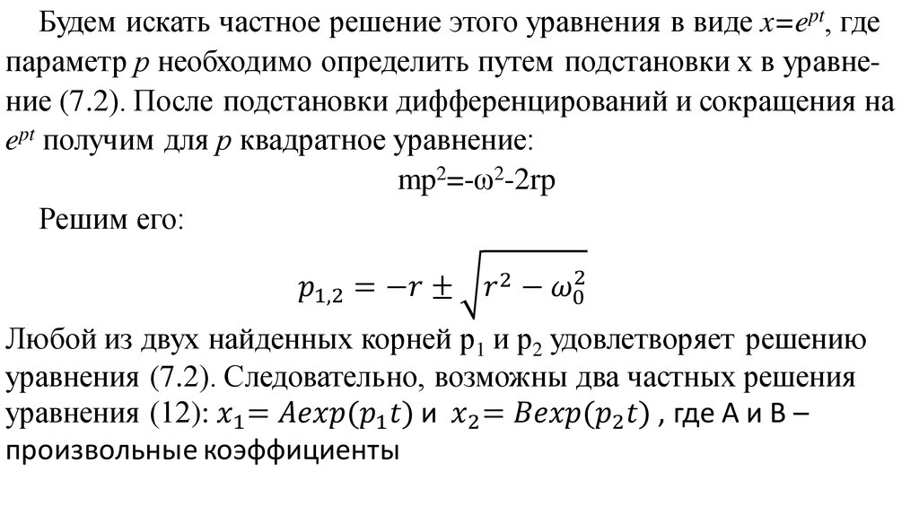
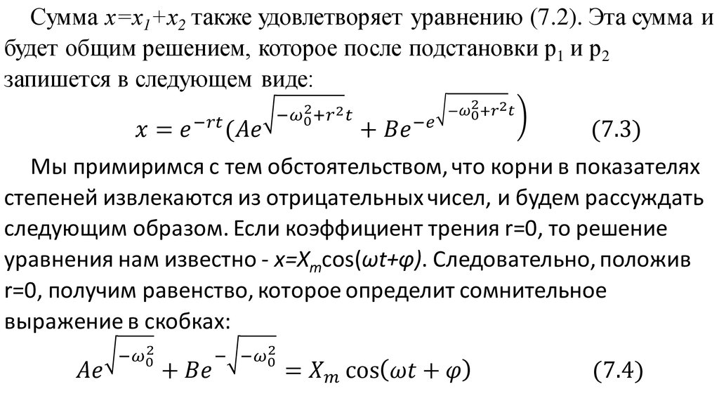
Лк-6 закончилась формулой для периода качаний физического
маятника:
English
Русский
Правила