1.00M
Категория:
Физика
Похожие презентации:
Предмет физики
Предмет физики
Математический аппарат физики
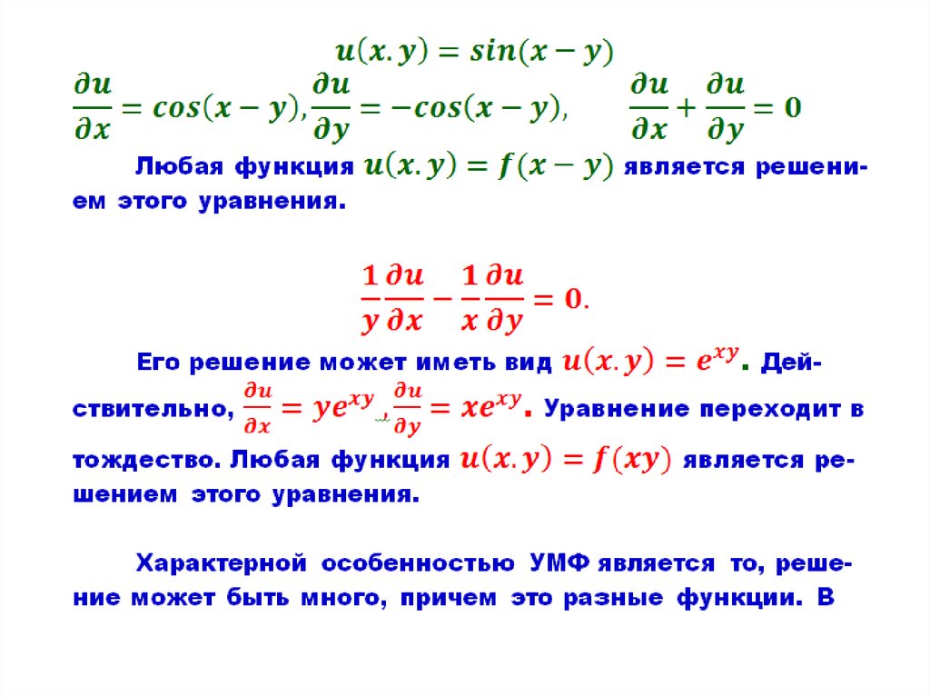
Уравнения математической физики
Физико – математическая лаборатория
Физико-математический марафон
Предмет молекулярной физики
Физико-математических КВН
Уравнения математической физики
Физико-математическая рыбалка
Предмет математической физики
1.
English
Русский
Правила