Коллоидная химия
1.84M
Категория: ХимияХимия

Коллоидная химия

1. Коллоидная химия

2.

Коллоидная химия
Коллоидами Грэм назвал вещества,
которые образуют водные растворы с
клееподобными свойствами и не
проходят
через
полупроницаемые
перегородки – мембраны. По гречески
колла (æω
) означает клей,
эйдос (ei o ) – вид.
Т. Грэм, 1861г
В коллоидных растворах мельчайшие
частицы вещества образуют одну
фазу, а среда, в которой они
находятся,– другую.
Вещества, дающие молекулярные
или ионные растворы, Грэм назвал
кристаллоидами.
2

3.

Коллоидная химия
коллоидное состояние вещества состояние материи, промежуточное
между
молекулярным
состоянием
(атомы,
ионы,
молекулы)
и
макросостоянием.
свойства
Т. Грэм, 1861г
вещества
состоянии
в
коллоидном
определяет
не
его
природа, а размер частиц.
К
признакам
коллоидной
только
химии
объектов
относится
дисперсность,
гетерогенность
но
не
и
3

4.

Коллоидная химия
Современная коллоидная химия –область химической
науки,
изучающая
состоянии
и
свойства
веществ
в
дисперсном
поверхностные
явления
в
дисперсных
(ПЯ)

процессы,
системах.
Поверхностные
явления
происходящие на границе раздела фаз, в межфазном
поверхностном
взаимодействия
слое,
и
возникающие
контактирующих
в
результате
фаз,
имеющих
различный состав и строение.
4

5.

Коллоидная химия
В геометрии
Поверхность
площадь,
но
имеет
не
имеет
толщины. Это общая часть
двух
смежных
пространства.
областей
В коллоидной химии
Поверхность раздела фаз –
это
граничная
область
между фазами, конечный по
толщине слой, в котором
происходит
свойств
изменение
от
характерных
фазы,
до
значений,
для
одной
значений,
характерных для другой.
5

6.

Коллоидная химия
На границе раздела фаз формируется поверхностный
слой (межфазная поверхность) толщиной в один или
несколько молекулярных размеров (диаметров).
6

7.

Коллоидная химия
Дисперсная система – такая многофазная система (по
крайней мере, двухфазные), в которой одна из фаз
является раздробленной (т. е. представлена более или
менее крупными частицами) и распределена во второй
(непрерывной)
фазе.
Необходимым
существования
дисперсных
систем
условием
является
нерастворимость ДФ в ДС.
7

8.

Коллоидная химия
8

9.

Коллоидная химия
9

10.

Коллоидная химия
3. Классификация по характеру взаимодействия между
веществами дисперсной фазы и дисперсионной среды
10

11.

Коллоидная химия
4. Классификация дисперсных систем по агрегатному состоянию
дисперсной фазы и дисперсионной среды
11

12.

Коллоидная химия
4. Классификация дисперсных систем по агрегатному состоянию
дисперсной фазы и дисперсионной среды
12

13.

Коллоидная химия
4. Классификация дисперсных систем по агрегатному состоянию
дисперсной фазы и дисперсионной среды
13

14.

Коллоидная химия
Самопроизвольное
диспергирование
характерно
для
лиофильных систем.
Несамопроизвольное
диспергирование
характерно
для
лиофобных систем.
Несамопроизвольное диспергирование бывает:
• механическое;
физическое
(диспергирование
ультразвуком,
электрическими методами);
• физико-химическое (пептизация).
14

15.

Коллоидная химия
Пептизацией называют переход осадков под действием
пептизаторов в состояние коллоидного раствора.
15

16.

Коллоидная химия
Пептизацией называют переход осадков под действием
пептизаторов в состояние коллоидного раствора.
16

17.

Коллоидная химия
Пептизацией называют переход осадков под действием
пептизаторов в состояние коллоидного раствора.
17

18.

Коллоидная химия
Пептизацией называют переход осадков под действием
пептизаторов в состояние коллоидного раствора.
18

19.

Коллоидная химия
Дисперсионный анализ (ДА) – это совокупность методов
измерения размеров частиц.
Процедура
ДА
различается
для
высоко-
и
грубодисперсных систем.
Существует три группы методов ДА
Методы измерения параметров отдельных частиц
(размеров,
массы
и
т.
д.),
например,
с
помощью
оптического микроскопа, с последующей статистической
обработкой
результатов
большого
числа
измерений
(микроскопический анализ).
19

20.

Коллоидная химия
Дисперсионный анализ (ДА) – это совокупность методов
измерения размеров частиц.
Процедура
ДА
различается
для
высоко-
и
грубодисперсных систем.
Существует три группы методов ДА
Методы, основанные на механическом разделении
дисперсной
системы
на
несколько
классов
по
крупности частиц, например, ситовый анализ.
Методы, основанные на изучении свойств ансамбля
частиц. Это адсорбционные методы, используемые для
определения удельной поверхности, седиментационный
анализ и др.
20

21.

Коллоидная химия
седиментационный анализ
21

22.

Коллоидная химия
седиментационный анализ
22

23.

Коллоидная химия
МОЛЕКУЛЯРНЫЕ ВЗАИМОДЕЙСТВИЯ И ОСОБЫЕ СВОЙСТВА
ПОВЕРХНОСТИ РАЗДЕЛА ФАЗ
Поверхностные молекулы втягиваются в глубь жидкости,
и
возникает
является
внутреннее давление. Следствием этого
поверхностное
натяжение
(σ)

важная
характеристика поверхности.
23

24.

Коллоидная химия
МОЛЕКУЛЯРНЫЕ ВЗАИМОДЕЙСТВИЯ И ОСОБЫЕ СВОЙСТВА
ПОВЕРХНОСТИ РАЗДЕЛА ФАЗ
24

25.

Коллоидная химия
МОЛЕКУЛЯРНЫЕ ВЗАИМОДЕЙСТВИЯ И ОСОБЫЕ СВОЙСТВА
ПОВЕРХНОСТИ РАЗДЕЛА ФАЗ
25

26.

Коллоидная химия
МОЛЕКУЛЯРНЫЕ ВЗАИМОДЕЙСТВИЯ И ОСОБЫЕ СВОЙСТВА
ПОВЕРХНОСТИ РАЗДЕЛА ФАЗ
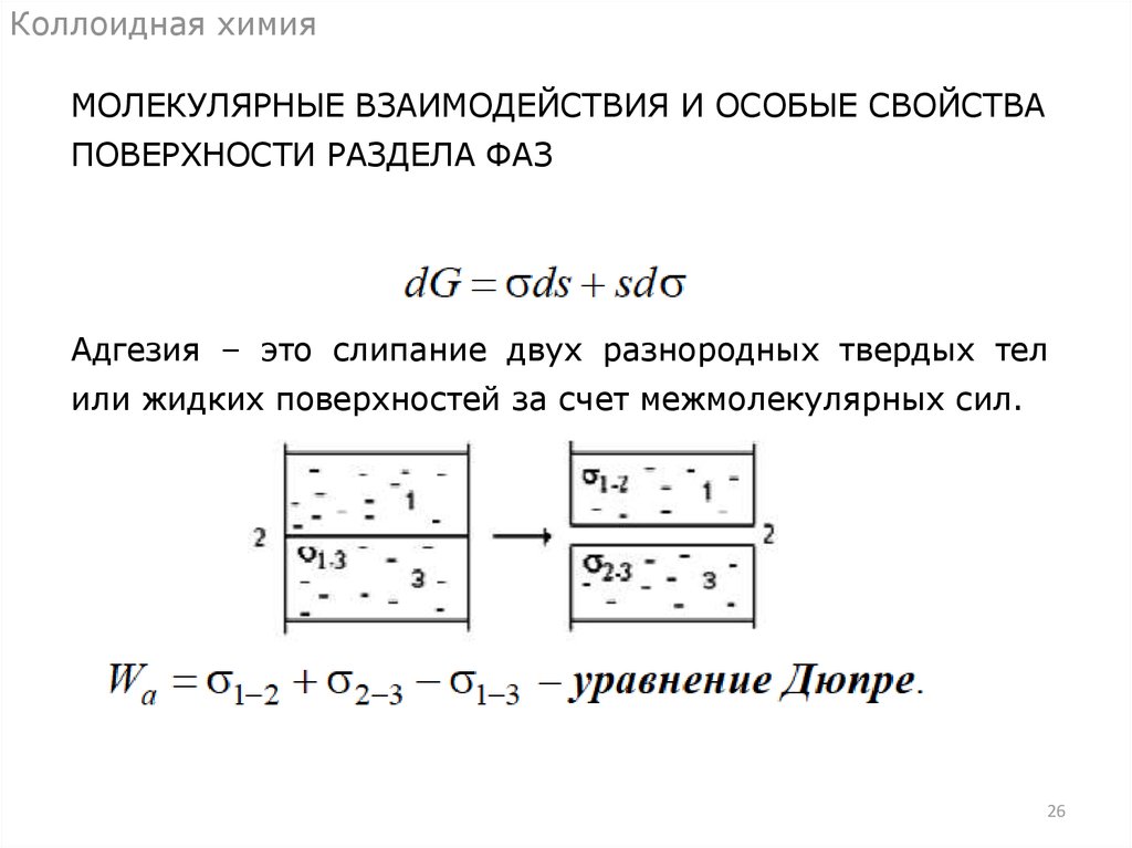
Адгезия – это слипание двух разнородных твердых тел
или жидких поверхностей за счет межмолекулярных сил.
26

27.

Коллоидная химия
МОЛЕКУЛЯРНЫЕ ВЗАИМОДЕЙСТВИЯ И ОСОБЫЕ СВОЙСТВА
ПОВЕРХНОСТИ РАЗДЕЛА ФАЗ
Работа когезии – работа, необходимая для разрыва
однородной объемной конденсированной фазы Wк
27

28.

Коллоидная химия
МОЛЕКУЛЯРНЫЕ ВЗАИМОДЕЙСТВИЯ И ОСОБЫЕ СВОЙСТВА
ПОВЕРХНОСТИ РАЗДЕЛА ФАЗ
Смачивание – разновидность адгезии, относящаяся к
взаимодействию типа ЖТ.
28

29.

Коллоидная химия
МОЛЕКУЛЯРНЫЕ ВЗАИМОДЕЙСТВИЯ И ОСОБЫЕ СВОЙСТВА
ПОВЕРХНОСТИ РАЗДЕЛА ФАЗ
Адсорбция

самопроизвольное
перераспределение
компонентов между поверхностным слоем и объемной
фазой.
Удельная (гиббсовская) адсорбция Гi:
29

30.

Коллоидная химия
МОЛЕКУЛЯРНЫЕ ВЗАИМОДЕЙСТВИЯ И ОСОБЫЕ СВОЙСТВА
ПОВЕРХНОСТИ РАЗДЕЛА ФАЗ
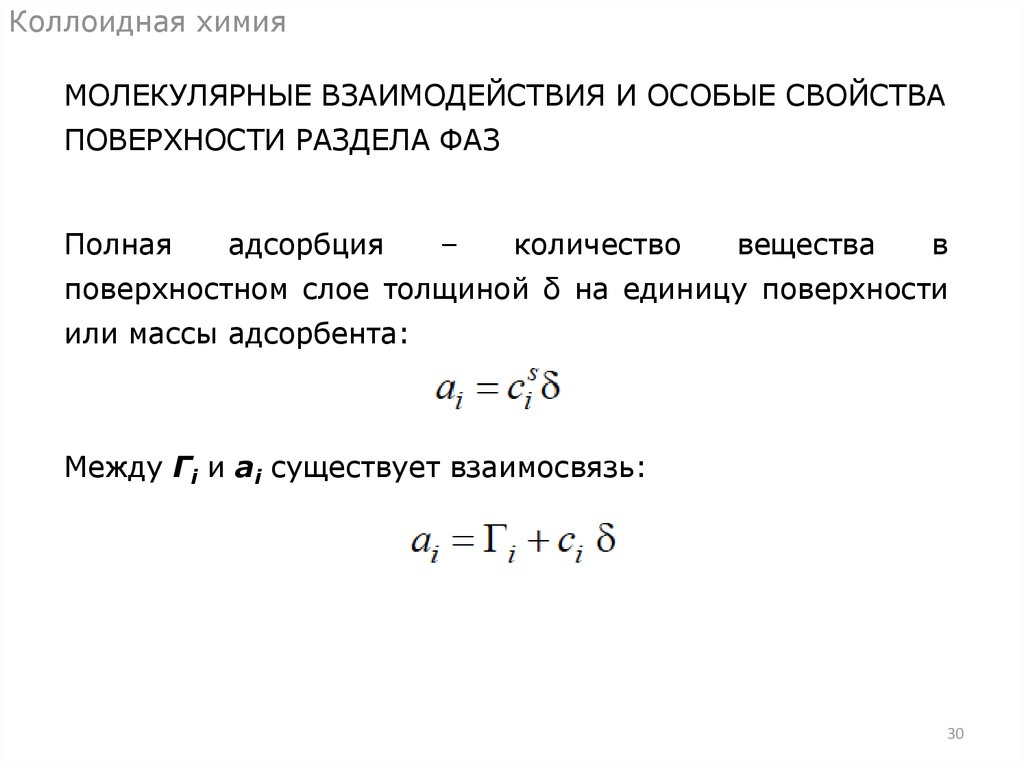
Полная
адсорбция

количество
вещества
в
поверхностном слое толщиной δ на единицу поверхности
или массы адсорбента:
Между Гi и аi существует взаимосвязь:
30

31.

Коллоидная химия
МОЛЕКУЛЯРНЫЕ ВЗАИМОДЕЙСТВИЯ И ОСОБЫЕ СВОЙСТВА
ПОВЕРХНОСТИ РАЗДЕЛА ФАЗ
Равновесие между объемными фазами и поверхностным
слоем при постоянных температуре и объеме
Процессы адсорбции в коллоидных системах идут в
сторону
самопроизвольного
увеличения
градиента
концентрации веществ на межфазной поверхности.
31

32.

Коллоидная химия
МОЛЕКУЛЯРНЫЕ ВЗАИМОДЕЙСТВИЯ И ОСОБЫЕ СВОЙСТВА
ПОВЕРХНОСТИ РАЗДЕЛА ФАЗ
Вещества, для которых Г > 0,
Снижают
это ПАВ, поверхностно-активные
вещества;
вещества, для которых Г < 0,
повышают σ, но незначительно –
это ПИВ, поверхностноинактивные вещества;
вещества, которые не влияют на σ
– поверхностно-неактивные
вещества (ПНВ).
32

33.

Коллоидная химия
МОЛЕКУЛЯРНЫЕ ВЗАИМОДЕЙСТВИЯ И ОСОБЫЕ СВОЙСТВА
ПОВЕРХНОСТИ РАЗДЕЛА ФАЗ
33

34.

Коллоидная химия
МОЛЕКУЛЯРНЫЕ ВЗАИМОДЕЙСТВИЯ И ОСОБЫЕ СВОЙСТВА
ПОВЕРХНОСТИ РАЗДЕЛА ФАЗ
Для
важнейших
фосфолипидов
характерно
наличие
гидрофильного фрагмента, содержащего одновременно
положительный и отрицательный заряды (цвиттер-ион) в
сочетании с большими гидрофобными фрагментами.
34

35.

Коллоидная химия
МОЛЕКУЛЯРНЫЕ ВЗАИМОДЕЙСТВИЯ И ОСОБЫЕ СВОЙСТВА
ПОВЕРХНОСТИ РАЗДЕЛА ФАЗ
Строение фосфолипидной мембраны:
1 – гидрофобная область;
2 – гидрофильные цвиттер-ионные фрагменты;
3 – дипольные молекулы растворителя.
35

36.

Коллоидная химия
ЭЛЕКТРИЧЕСКИЕ СВОЙСТВА ДИСПЕРСНЫХ СИСТЕМ
ДЭС – важнейший фактор, обеспечивающий агрегативную
устойчивость дисперсных систем. В коллоидных системах
он
возникает
в
результате
адсорбции
ионов
на
поверхности частиц дисперсной фазы или диссоциации
расположенных на поверхности функциональных групп и
представляет
собой
разделенных
зарядов
систему
пространственно
противоположного
знака
на
межфазной поверхности.
36

37.

Коллоидная химия
ЭЛЕКТРИЧЕСКИЕ СВОЙСТВА ДИСПЕРСНЫХ СИСТЕМ
Избирательная
адсорбция
регулируется
правилом
Фаянса –Панета: На поверхности твердого тела, в том
числе
частицах
дисперсной
фазы,
преимущественно
адсорбируются те ионы, которые
а)
способны
достраивать
кристаллическую
решетку
твердого тела и образовывать с ионами, входящими в ее
состав, нерастворимые соединения;
б) присутствуют в растворе в избытке. Кроме того, могут
адсорбироваться и изоморфные (близкие по структуре и
размерам) с данной кристаллической структурой ионы.
37

38.

Коллоидная химия
ЭЛЕКТРИЧЕСКИЕ СВОЙСТВА ДИСПЕРСНЫХ СИСТЕМ
Заряд ядра мицеллы золя иодида серебра, получаемого
по реакции AgNO3 c КI при избытке последнего
При избытке AgNO3 ядро приобретает положительный
заряд
38

39.

Коллоидная химия
ЭЛЕКТРИЧЕСКИЕ СВОЙСТВА ДИСПЕРСНЫХ СИСТЕМ
Способность к адсорбции зависит от заряда и размера
иона: чем больше размер иона, тем меньше плотность
заряда
и
меньше
размеры
гидратной
оболочки,
следовательно, тем легче адсорбируется ион.
ДЭС образуется не только на поверхности частиц золей,
но и эмульсий.
39

40.

Коллоидная химия
ЭЛЕКТРОКИНЕТИЧЕСКИЕ ЯВЛЕНИЯ
явления, при которых происходит движение двух фаз
дисперсной системы относительно друг друга – либо под
действием электрического поля, либо само движение
вызывает образование электрического поля.
40

41.

Коллоидная химия
ЭЛЕКТРОКИНЕТИЧЕСКИЕ ЯВЛЕНИЯ
Электрофорез (от греч. φορеο – увлекать) – это
перемещение
под
действием
электрического
поля
неэлектропроводных частиц ДФ относительно ДС.
При
наложении
внешнего
электрического
поля
частицы ДФ начинают двигаться к электроду, заряд
которого
противоположен
по
знаку
заряду
потенциалопределяющих ионов.
Величина
электрофореза
-потенциала
заряженных
связана
частиц
со
скоростью
уравнением
Гельмгольца – Смолуховского:
41

42.

Коллоидная химия
ЭЛЕКТРОКИНЕТИЧЕСКИЕ ЯВЛЕНИЯ
Электроосмосом называется протекание дисперсионной
среды через неподвижную пористую перегородку под
действием приложенного электрического поля.
42

43.

Коллоидная химия
ЭЛЕКТРОКИНЕТИЧЕСКИЕ ЯВЛЕНИЯ
Если в этой же установке не подавать напряжения на
электроды, но создать ток жидкости мимо неподвижных
частиц,
то
между
электродами
возникнет
разность
потенциалов (так называемый потенциал протекания).
43

44.

Коллоидная химия
объяснения строения ДЭС
Теория Гельмгольца – Перрена
ДЭС представляется в виде плоского
конденсатора,
состоят
из
обкладки
слоев
которого
противоположных
зарядов и расположены на расстоянии
порядка
Падение
ДЭС
молекулярного
потенциала
происходит
зависимости
от
диаметра.
между
слоями
линейно
в
расстояния
от
поверхности раздела фаз.
44

45.

Коллоидная химия
объяснения строения ДЭС
Теория Гуи – Чепмена
На
твердой
адсорбируются
ионы
поверхности
определенного
знака и, помимо электростатических
сил,
на
их
распределение
влияет
тепловое движение.
45

46.

Коллоидная химия
объяснения строения ДЭС
Теория Штерна
Согласно
его
теории
ионы

не
точечные заряды, они имеют размеры
и не могут находиться на расстоянии
от поверхности меньшем, чем радиус
иона
Помимо
электростатического
взаимодействия с твердой поверхностью
существует специфическое адсорбционное.
Эти
силы
расстояниях,
действуют
имеют
на
небольших
адсорбционную
природу и убывают с расстоянием быстрее,
чем электростатические.
46
English     Русский Правила