158.50K
Категория: ФизикаФизика

Характеристики суспензии

1.

Характеристики суспензии:
1. ρт – плотность твердой фазы (дисперсной фазы), кг/м3;
2. ρж – плотность жидкой фазы (дисперсионной среды),
кг/м3;
3. сисх – концентрация твердой фазы в разделяемой
суспензии;
4. ρс – плотность разделяемой суспензии, кг/м3, которая
связана с концентрацией и плотностями твердой и жидкой
фазы зависимостью:
c cисх ж
сисх ж
т

2.

1. Массовая концентрация:
кг твердого
кг суспензии
м твердого
%
3
м суспензии
3
2. Объемная концентрация:
3. Т:Ж=
кг тв ердого
кг жидкости
%

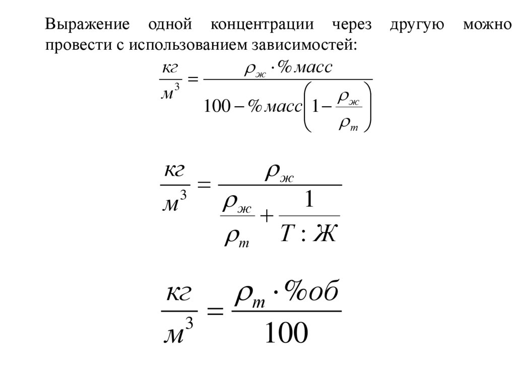
3.

Выражение одной концентрации через
провести с использованием зависимостей:
кг
3
м
ж % масс
ж
100 % масс 1
т
кг
ж
3
ж
1
м
т Т : Ж
кг т %об
3
м
100
другую
можно

4.

5.
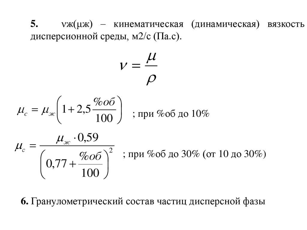
νж(μж) – кинематическая (динамическая) вязкость
дисперсионной среды, м2/с (Па.с).
%об
c ж 1 2,5
; при %об до 10%
100
с
ж 0,59
%об
0,77
100
2
; при %об до 30% (от 10 до 30%)
6. Гранулометрический состав частиц дисперсной фазы

5.

Способы задания гранулометрического состава частиц
1. Табличный.
2.
Гистограмма.
(ступенчатый
представляющий табличные значения).
график,

6.

3. Дифференциальная кривая распределения (кривая
плотности распределения).
(x1, x2, x3, …, xn)
4. Интегральная
накопления).
кривая
распределения
(кривая
English     Русский Правила