1.42M
Категория: ИнформатикаИнформатика

Расширения алгоритмов LLE, Isomap, MDS, Eigenmaps, и Spectral Clustering для точек вне обучающей выборки

1.

Out-of-Sample extensions for
LLE, Isomap, MDS, Eigenmaps,
and Spectral Clustering
Расширения алгоритмов LLE, Isomap, MDS, Eigenmaps, и
Spectral Clustering для точек вне обучающей выборки

2.

Постановка задачи снижения размерности

3.

Зачем нужно снижение размерности?
Сокращение вычислительных затрат при обработке данных
Сжатие данных для более эффективного хранения данных
Визуализация данных
и др.

4.

Пример

5.

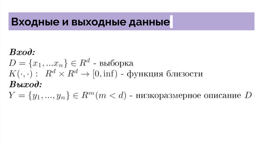
Входные и выходные данные

6.

Общий алгоритм

7.

Пример (Spectral Clustering)

8.

Что делать с новыми точками?

9.

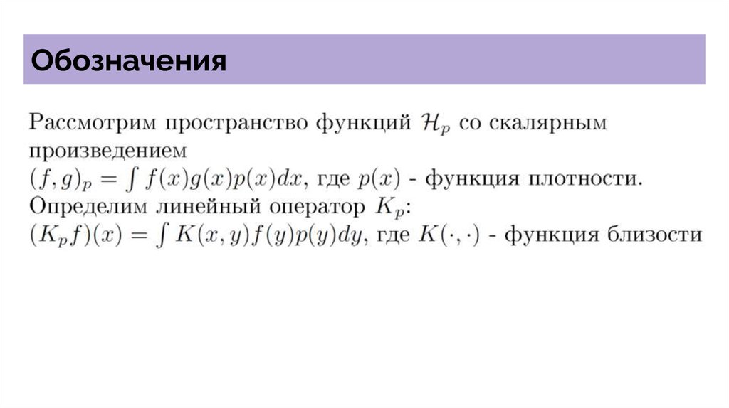
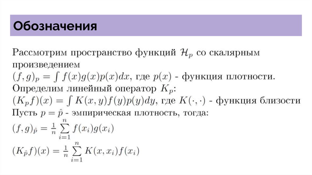
Обозначения

10.

Обозначения

11.

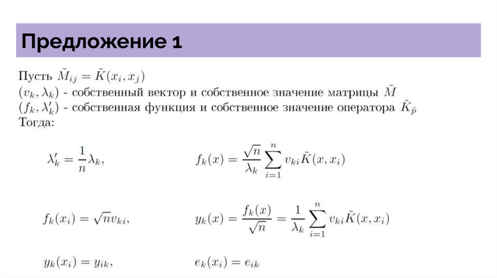
Предложение 1

12.

Пример (Laplacian Eigenmaps)
English     Русский Правила