2.42M
Категория:
Математика
Похожие презентации:
Симметрия. Осевая симметрия
Симметрия. Осевая симметрия
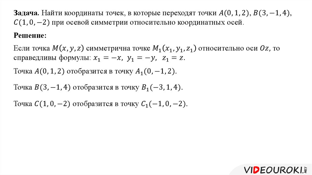
Осевая симметрия
Осевая симметрия
Осевая симметрия
Осевая симметрия
Осевая симметрия
Осевая симметрия
Осевая симметрия
Осевая симметрия
Осевая симметрия
1.
Осевая
симметрия
2.
Сегодня на уроке:
Осевая симметрия на плоскости
Осевая симметрия в пространстве
Будет ли осевая симметрия движением
пространства?
3.
Фигура называется симметричной относительно прямой
English
Русский
Правила