1.12 Баланс энергий в скважинах при подъеме жидкостей
212.42K
Категория: ПромышленностьПромышленность

Баланс энергий в скважинах при подъеме жидкостей

1. 1.12 Баланс энергий в скважинах при подъеме жидкостей

Дисциплина «Технологии эксплуатации
газовых и нефтяных скважин»
1

2.

1.
2.
3.
4.
5.
6.
7.
Физические основы подъема жидкости в стволе скважины
Приток жидкости из пласта в скважину происходит только под
действием перепада давления между Рпл и Рзаб.
Подъем пластовой нефти всегда сопровождается выделением из
нефти газа – т.к. Р ˂ Рнас.
Если в стволе скважины свободного газа нет (Ру>Рнас) , то процесс
подъема называется артезианским фонтанированием.
Движение ГЖС в стволе скважины гораздо сложнее движения
жидкостей – соответственно законы движения ГЖС также более
сложные.
Подъем ГЖС происходит под действием пластовой энергии в виде
напора жидкости или газа
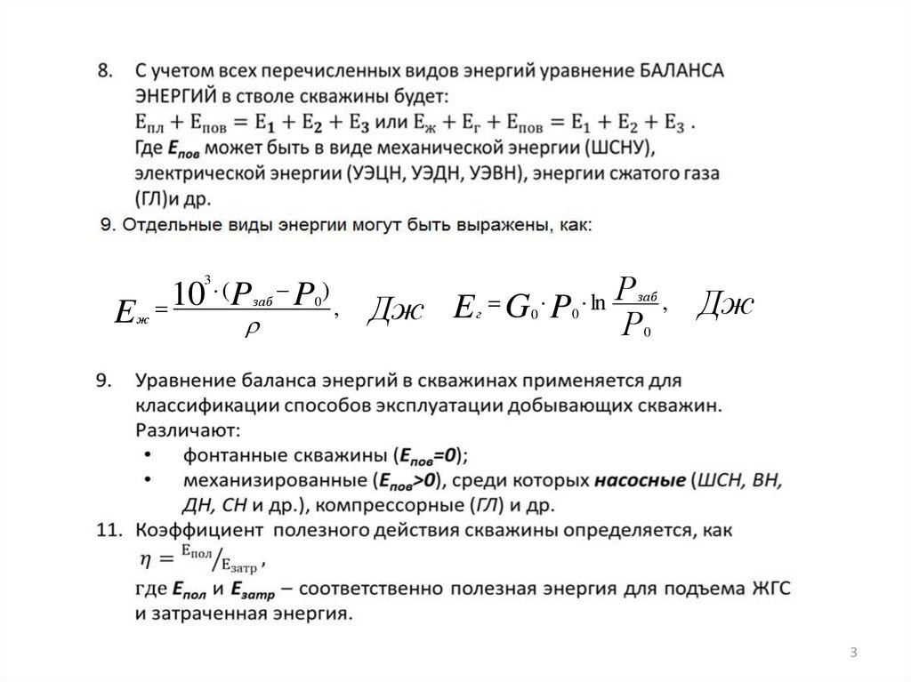
Епл = Еж + Ег,
где: Епл – энергия пласта, Еж – энергия жидкости, Ег – энергия газа.
Приток жидкости (газа) из пласта сопровождается преодолением
дополнительных сопротивлений на трение в ПЗП (Е1), стволе
скважины (Е2)и на местные сопротивления оборудования устья (Е3).
При недостатке пластовой энергии для подъема жидкости с
поверхности обычно подается дополнительная энергия (Епов).
2

3.

(P
10
3
E
ж
заб
P0)
,
Р
ln
G
E
P
Дж
Р
заб
г
0
0
,
Дж
0
3
English     Русский Правила