Домашнее задание
Домашнее задание
3.08M
Категория: ФизикаФизика

Электричество. Решение задач

1.

Обкладки (проводники) близко расположены

2.

3.

Пока не говорим о токе,
о динамике зарядки
конденсатора !!!

4.

Уединенная проводящая сфера
Сферический конденсатор
(две концентрические сферы)
Плоский конденсатор
Цилиндрический конденсатор

5.

Вектор поляризации
Для прямоугольной
пластины площадью A
и толщиной l

6.

7.

8.

9. Домашнее задание

• Т. 3.48 ||| 3.57 ||| 3.62
• Ч. 17.5 ||| 17.14 ||| 17.21
Проверочная по теме 2

10.

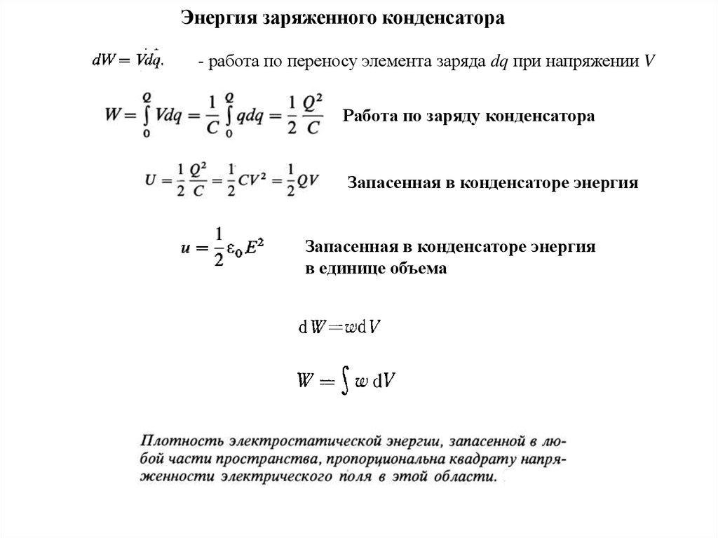
Энергия заряженного конденсатора
- работа по переносу элемента заряда dq при напряжении V
Работа по заряду конденсатора
Запасенная в конденсаторе энергия
Запасенная в конденсаторе энергия
в единице объема

11.

12.

13.

14. Домашнее задание

• Т. 3.65 ||| 3.74 |||
• Ч. 18.11 ||| 18.14 ||| 18.15 ||| 18.19
Следующая тема
Основные законы постоянного тока. Закон
Ома для участка цепи, для всей цепи.
Внутреннее сопротивление источника.
Законы Кирхгофа.

15.

Дополнительная задача №2
English     Русский Правила