186.34K
Категория: ЭкологияЭкология

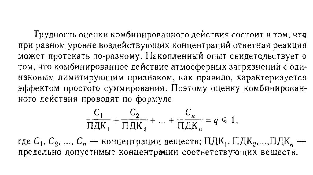
Комплексный показатель загрязнения воздуха

1.

2.

3.

4.

5.

6.

7.

8.

9.

Stop p.55
English     Русский Правила