Расчет и построение фрагмента металлоконструкции с крепежными деталями

1.

Расчет и построение фрагмента
металлоконструкции с крепежными
деталями
Разработал: ст. гр. БСНп-17 Имаев Роман Геннадьевич
Руководитель: доцент Устюжанина С. Ю.

2.

Цель: освоить проектировочный расчет металлоконструкции.
Задачи:
По варианту схемы и заданным размерам отверстий под
крепежные детали рассчитать габаритные размеры основания и
прикрепляемых деталей.
Рассчитать длину и диаметры крепежных деталей. Подобрать
подходящие детали в соответствии с ГОСТ.
Построить модель фрагмента конструкции.
Изучить принцип работы с конструкторской библиотекой и
подобрать необходимые крепежные детали.
Выполнить сборочный чертеж фрагмента металлоконструкции.

3.

Исходные данные, расчет и оформление текстовой части
графического задания.

4.

Построение модели основания

5.

Создание эскиза основания

6.

Создание отверстий под соединительные элементы

7.

Готовая модель основания

8.

Создание эскиза под тягу

9.

Создание соединительных отверстий в тяге

10.

Создание соединительных отверстий в растяжке

11.

Создание тяги для соединения шпилькой

12.

Первый этап сборки

13.

В режиме “сборка” ориентируем детали относительно основания

14.

Установка детали “на место” – сопряжение-совпадение

15.

Использование конструкторской библиотеки для поиска
необходимых крепежных деталей
Винт М10х1,25х30

16.

Установка крепежных деталей в конструкцию

17.

18.

Поворот шлица на угол 45º

19.

20.

Использование библиотеки для поиска необходимых
крепежных деталей
• Шпилька М14x1,5x35

21.

Установка шпильки в основание

22.

Установка тяги на шпильки

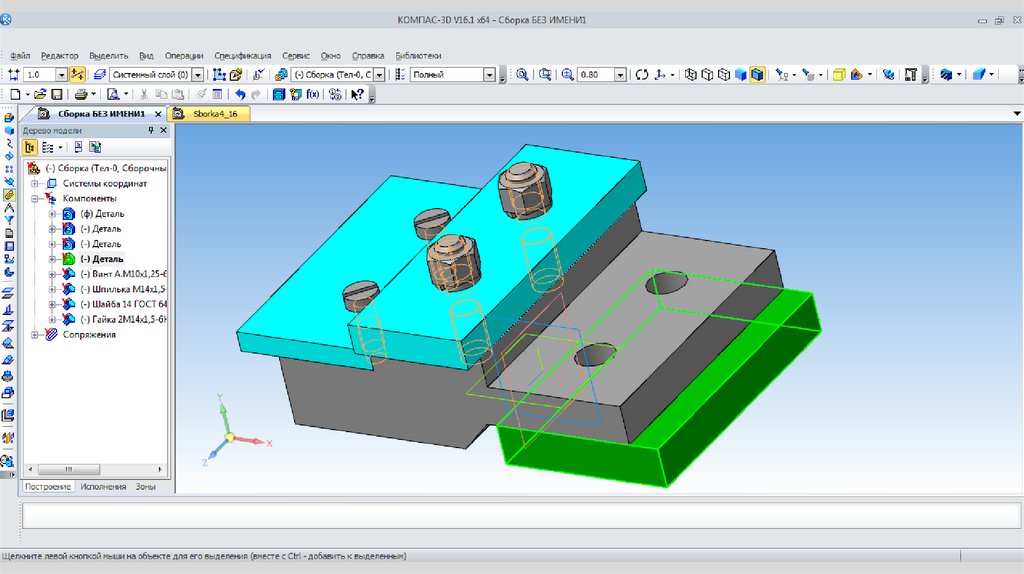
23.

24.

Установка пружинных шайб

25.

Установка шестигранных гаек

26.

Установка тяги для крепления болтами

27.

28.

Использование библиотеки для поиска
необходимых крепежных деталей
• Болт М16x65

29.

Установка болтов

30.

31.

Установка шайб

32.

Установка гаек

33.

Модель фрагмента металлоконструкции с крепежными
изделиями

34.

Образец выполнения графического задания

35.

Выводы:
Выполнен расчет фрагмента металлоконструкции.
Рассчитаны и подобранны необходимые крепежные
детали.
В режиме “Сборка” в САПР Компас-График построена
модель.
По модели выполнен сборочный чертеж, разработана
спецификация.
Приведен пример оформления графической работы.
Распечатана модель фрагмента металлоконструкции.
English     Русский Правила