1.54M
Категория:
Математика
Похожие презентации:
Потоки событий
Поток событий. Теория вероятностей
Потоки событий. Марковские случайные процессы
Потоки в сетях
Сети и потоки
Максимальный поток
Марковские процессы и потоки событий
Сети и потоки
Потоки. Нахождение максимального потока
Расчет потоков с использованием матриц. Неритмичные потоки
Потоки с ограниченным последействием. Поток Пальма. Поток Эрланга
1.
Потоки с ограниченным
последействием.
Поток Пальма. Поток
Эрланга.
© Фокина Лидия Петровна
2.
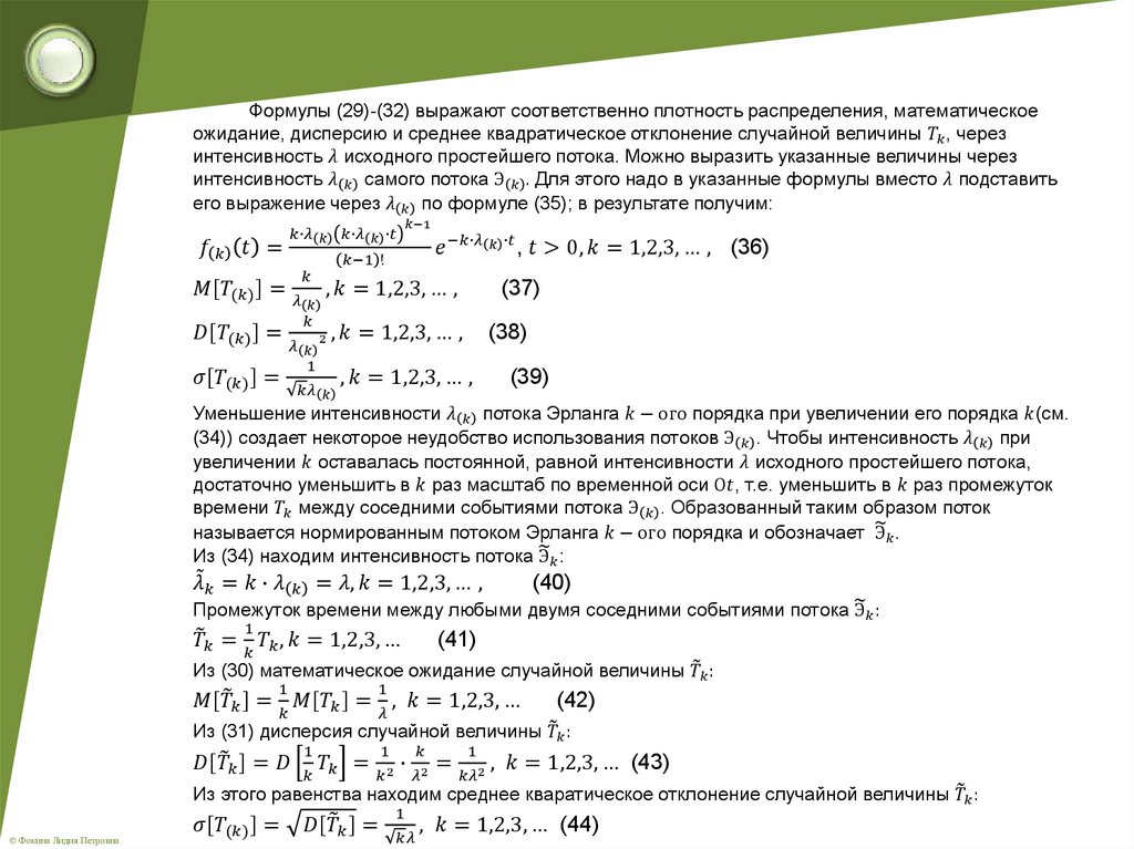
Определение 1. Поток событий называется потоком с ограниченным
последействием, если случайные величины
English
Русский
Правила