12.64M
Категория: ЭлектроникаЭлектроника

Переходные процессы в электроэнергетических системах. Приведение магнитосвязанных цепей к одному уровню напряжения

1.

Переходные процессы в
электроэнергетических системах
Приведение магнитосвязанных цепей
к одному уровню напряжения.
лектор
Беспалов Александр Владимирович

2.

500 кВ
T1
T2
0,2 кА
0,5 кА
T3
1 кА
Уравнения трансформатора
20 кА
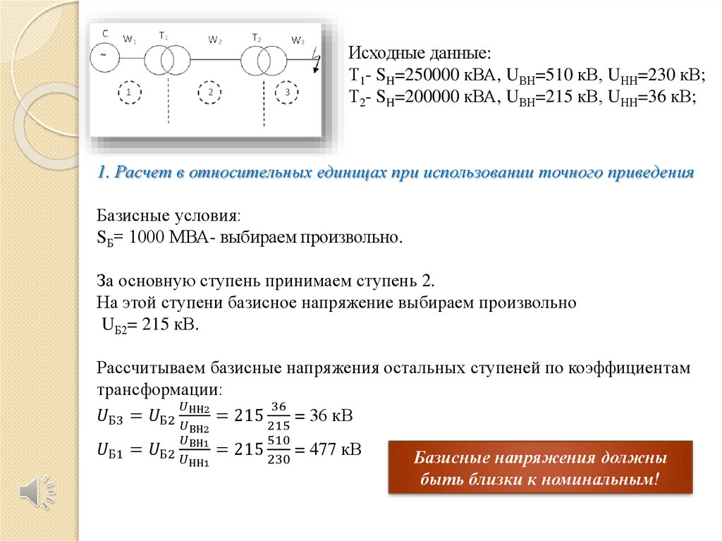
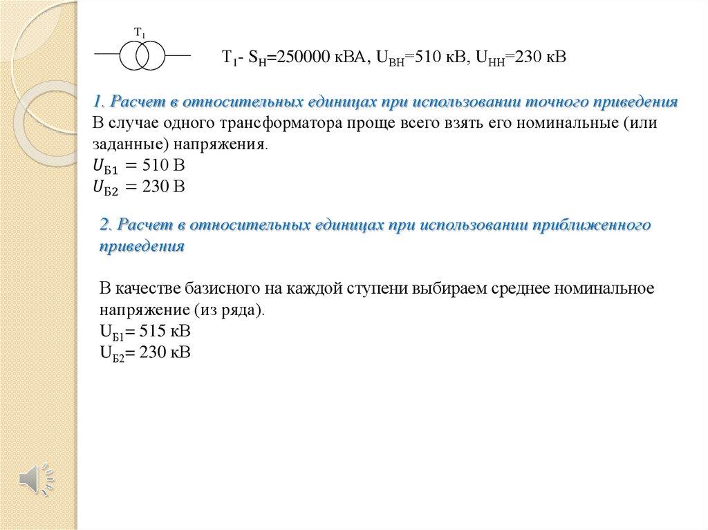
Замена трансформаторных связей
электрическими
0,2 кА
0,5 кА
0,2 кА
Использование приведённых величин
English     Русский Правила