1.26M
Категория:
Программирование
Похожие презентации:
Поиск подстроки в строке
Алгоритмы поиска подстроки в строке
Алгоритмы поиска подстроки в строке
Алгоритмы поиска подстроки в строке. Лекция 6
Строки. Инициализация строки
Строки
Строки. Работа со строками. Лекция 7
Строки в С++
Строки. Создание строки
Строки. Статические строки
Определения: строка, подстрока
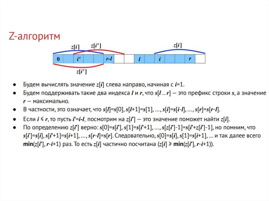
1.
2.
3.
4.
5.
Z-function:наивный алгоритм
6.
7.
8.
9.
10.
11.
12.
13.
14.
Z-function: Компактная реализация
English
Русский
Правила