599.57K
Категория: МатематикаМатематика

Разложение на множители с помощью формул

1.

Урок 70.
Тема: Разложение на множители с
помощью формул
x a
n
n
x
2 n 1
a
2 n 1

2.

Цель обучения
10.2.1.6
2 n 1
n
n
использовать формулы x a , x
разложения многочленов на множители
a
2 n 1
для

3.

Критерии успеха
1.знает формулы для разложения многочленов вида
x a
n
n
и
x
2 n 1
a
2 n 1
на множители;
2. разлагает на множители, используя указанные формулы;

4.

Домашнее задание
а)
Разложите на множители:
х6 у6
б) m 9 n 9

5.

Актуализация изученного материала
Р( х) (2 х х 1) ( х х 2)
3
2
5
2
1) свободный коэффициент
2) степень многочлена
3) старший член
4) старший коэффициент
5) сумма коэффициентов
6) сумма коэффициентов при четных
степенях
6

6.

Изучение нового материала.
(1)
(2)
(3)

7.

(4)
(5)

8.

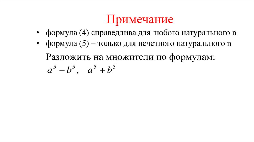
Примечание
• формула (4) справедлива для любого натурального n
• формула (5) – только для нечетного натурального n
Разложить на множители по формулам:
5
5
5
5
a b , a b

9.

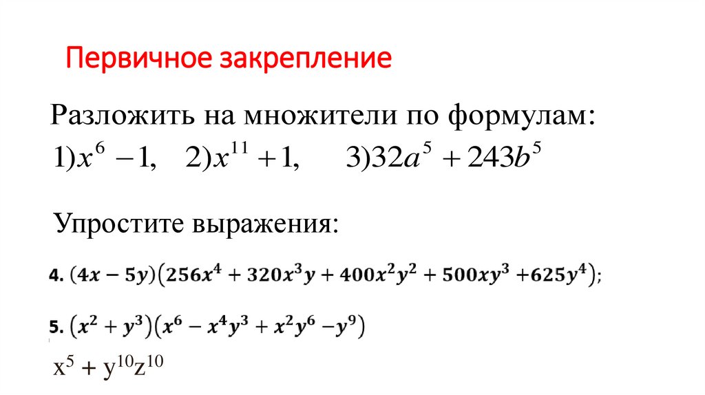
Первичное закрепление
Разложить на множители по формулам:
6
11
5
5
1) х 1, 2) х 1, 3)32a 243b
Упростите выражения:
x5 + y10z10
English     Русский Правила