1.24M
Категория:
Физика
Похожие презентации:
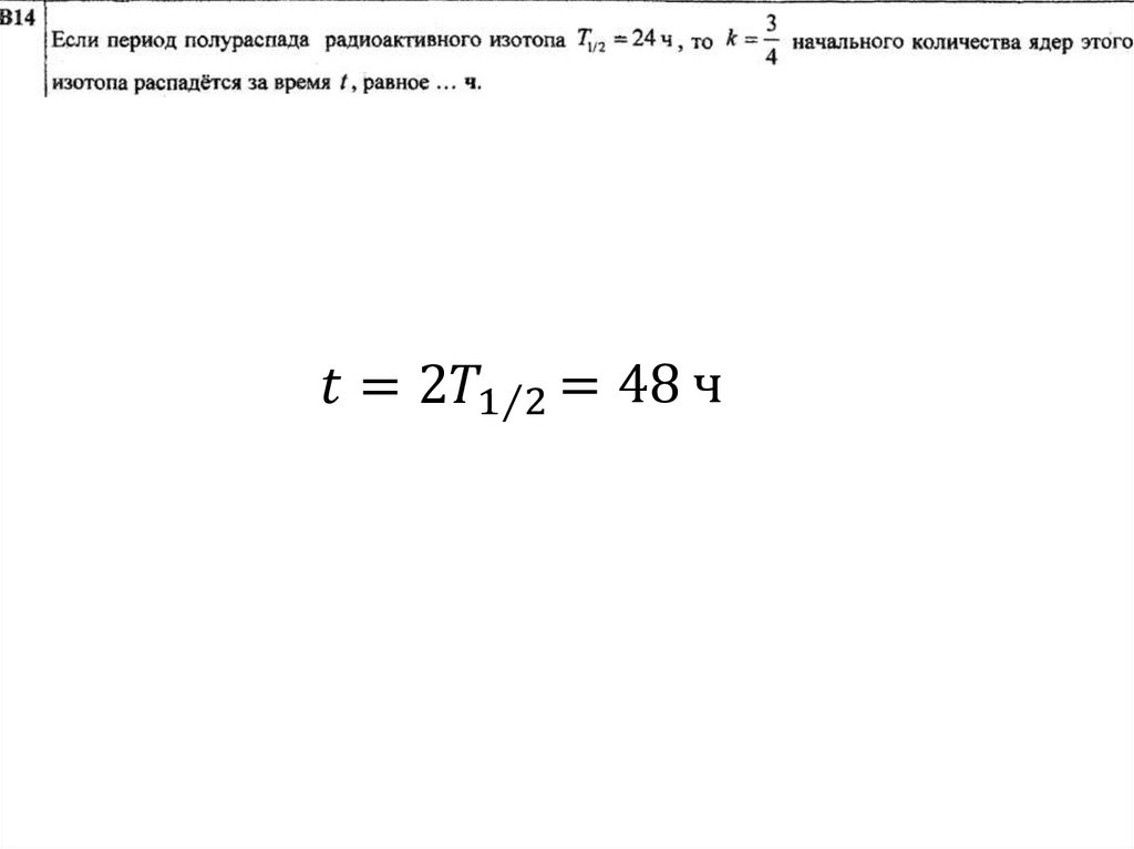
Физика ЕГЭ. Задание 14
Решение задач по физике
Решение задач по физике
Решение задач по физике
Решение задач. Физика
Решение задач по физике
Решение задач. Физика
Решение задач по физике
Решение задач по физике
Решение задач по физике
Решение задач по физике. Задания В-1 - В-14
1.
РЕШЕНИЕ ЗАДАЧ
РТ 2020/2021 г.
ЭТАП 2
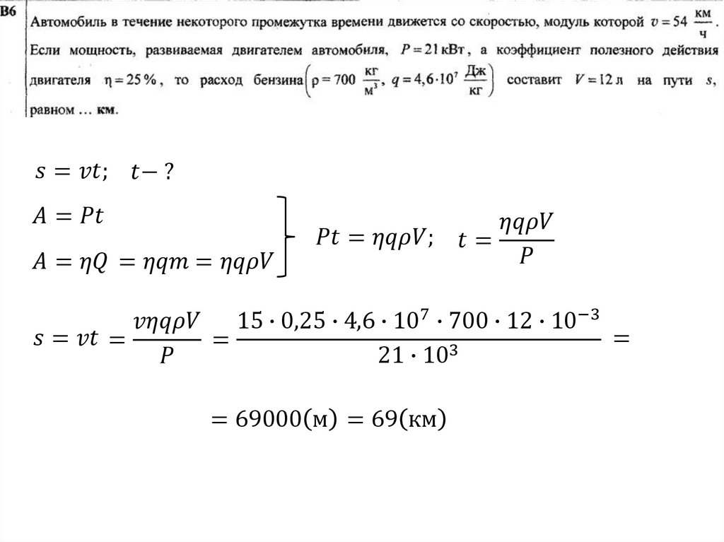
2.
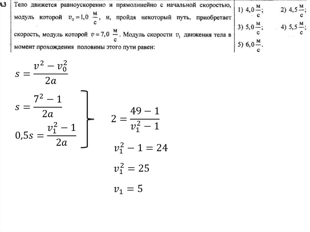
3.
English
Русский
Правила