3.42M
Категория:
Физика
Похожие презентации:
Текстура деформации
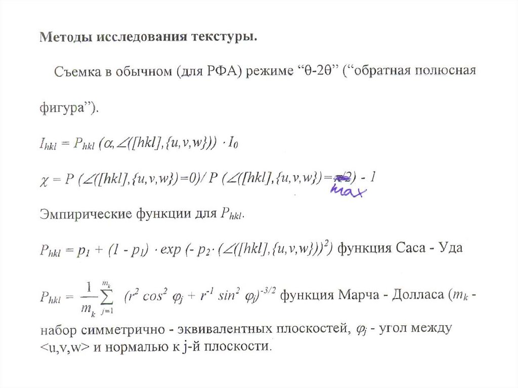
Анализ текстуры. Прямые полюсные фигуры
Текстура рекристаллизации
Текстура: преимущественная кристаллографическая ориентация кристаллитов по отношению ко внешним осям объекта
Описание текстуры с помощью функции распределения ориентировок (ФРО)
Обратные полюсные фигуры (ОПФ)
Сложение гармонических колебаний. Тема 2
Описание пространственного положения элементарной ячейки: ориентационные соотношения
Кинематика твердого тела (глава 2)
Электромагнетизм. Тема 2. Закон полного тока. Электромагнитная сила
Текстура. Лекция 2
1.
2.
3.
4.
Пример обратной полюсной фигуры:
5.
Прямые полюсные фигуры
Геометрия съемки при построении прямых полюсных фигур
English
Русский
Правила