3.69M
Категория: ЭлектроникаЭлектроника

Теория электрических сигналов

1.

теория электрических сигналов
практические занятия 1-2
.
Доцент каф.Электроэнергетики
и автоматики,
канд. техн. наук, доцент
Кочетков Максим
Владимирович

2.

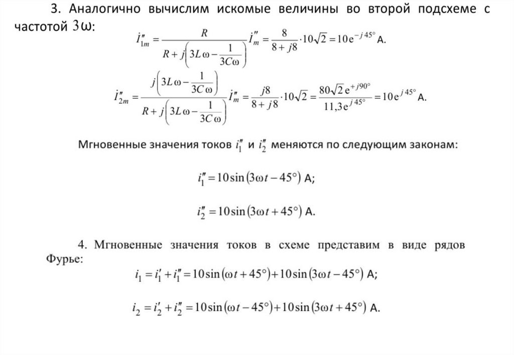
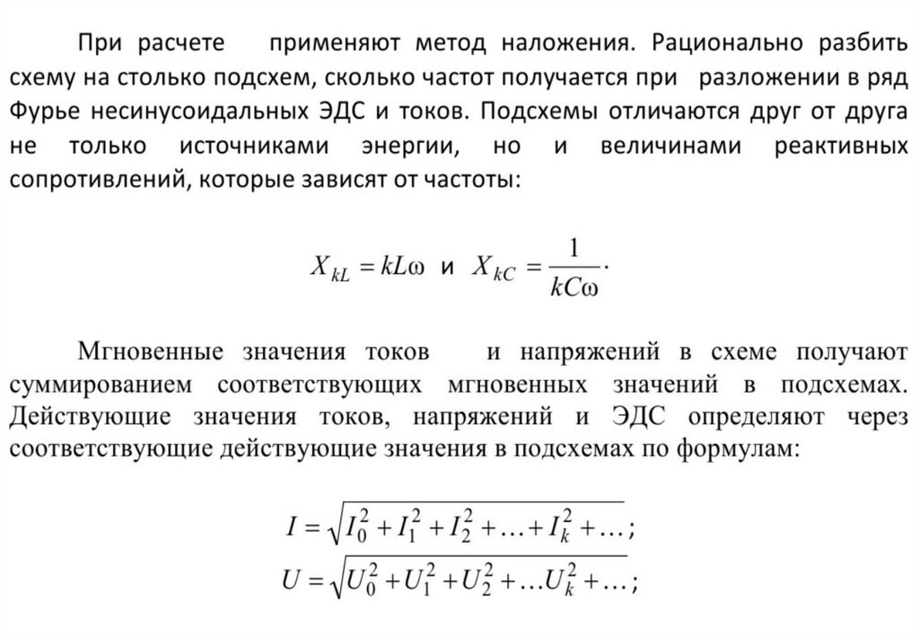
3.

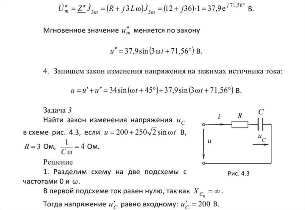
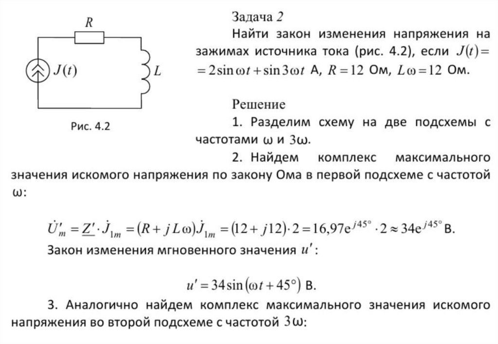
4.

5.

6.

7.

8.

9.

10.

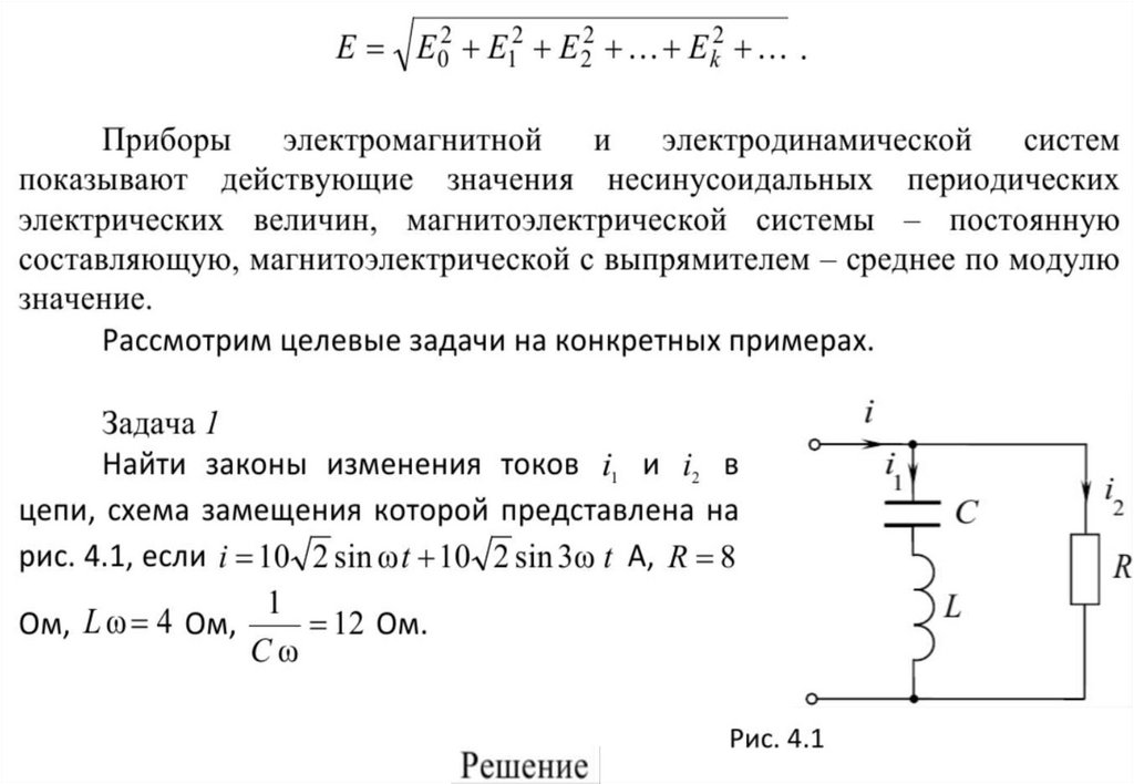
Задание на практическое занятие № 1
Детально раскрыть весь ход
решения задачи.
Окончательный ответ для самопроверки:

11.

Задание на практическое занятие № 2
Детально раскрыть весь ход решения задачи.
Окончательный ответ для самопроверки:

12.

Усехов в учёбе!
English     Русский Правила