9.80M
Категория: ИсторияИстория

Феодальная раздробленность и выбор пути развития русских земель (XII-XV вв.). Западная Европа и Азия в IX – XI вв

1.

Феодальная раздробленность и
выбор пути развития русских земель
(XII-XVвв.)

2.

Западная Европа и Азия
в IX – XI вв.

3.

4.

5.

6.

7.

8.

9.

10.

11.

Политическая раздробленность
Киевской Руси и ее последствия

12.

Раздробленность -
закономерный исторический период, который характеризуется
тем, что формально находясь в составе Киевской Руси,
удельные княжества постепенно обособляются от Киева
Хронологические рамки – XII – XV века

13.

Причины феодальной раздробленности:
Социально-экономические причины:
1. натуральный характер производства, ведущий к
разобщенности
2. увеличение производительности труда, развитие ремесла,
торговли;
3. развитие собственности на землю и рост феодального
землевладения (вотчина);
4. рост городов как центров удельных земель
5. упадок торговли по Днепру (контроль порогов печенегами)
Политические причины:
1. расширение княжеского рода и выделение уделов;
2. центральная власть не была в состоянии управлять такой
огромной территорией;
3. ослабление внешней опасности;
4. уменьшение экономической и политической мощи Киева

14.

Особенности
феодальной раздробленности на Руси:
• Полного политического распада Руси не
произошло:
- номинально, но власть киевских князей
существовала;
- общерусская церковь сохранила свое влияние;
- набеги кочевников сохраняли единство;
- единый язык;
- нормы «Русской Правды» действовали на
территории всей Руси

15.

Последствия
Положительные:
• социально-экономическое, политическое и культурное развитие
удельных княжеств
• развитие культуры
• развитие городов
• складывание новых торговых путей
Отрицательные:
• ослабление обороноспособности
• дробление княжества между наследниками
• постоянные княжеские усобицы

16.

17.

18.

19.

20.

21.

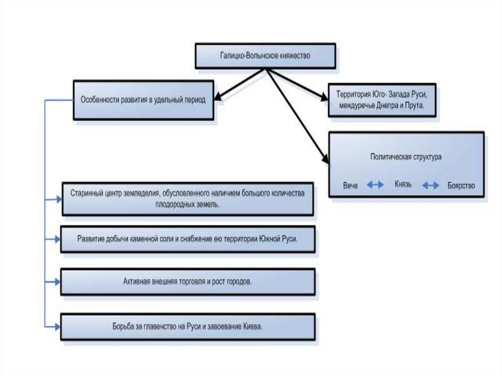
Основные центры феодальной раздробленности

22.

23.

24.

25.

26.

27.

28.

29.

30.

Новгородская земля
Из-за отсутствия хороших пашенных
земель в Новгородской республике
активно развивались ремесла:
- производство железа,
- рыболовство,
- охота,
- солеварение и др.
Новгород был богатейшим
торговым центром. Торговля
осуществлялась с соседними
регионами: Прибалтикой, немецкими
городами, Волжской Булгарией,
Скандинавией, а также Византией и с
Кавказом.
В основном торговали пушниной,
медом, воском, изделия из железа,
гончарные изделия, оружие и др.

31.

32.

33.

34.

35.

36.

37.

38.

39.

40.

41.

42.

43.

Система ига на Руси
устанавливается после нашествия Батыя (1237-1241)
• Русские княжества находились в вассальной
зависимости от Золотой Орды. Хан осуществлял власть
на Руси через вассалов – русских князей.
• Хан выдавал (формально бесплатно) ярлык - разрешение
(грамота) на княжение.
• 1-ая перепись и обложение данью – «ордынский выход».
Церковь освобождена от даней.
• Содержание баскаков (наблюдали за сбором дани,
поддерживали порядок).
English     Русский Правила