752.33K
Категории:
Механика
Астрономия
Похожие презентации:
Небесная механика
Небесная механика
Небесная механика
Механика. Основы СТО
Задачи небесной механики
Небесная механика. Занятие 5
Физические основы механики. Элементы кинематики
Законы небесной механики
Небесные координаты. Основы практической астрономии
Физические основы механики
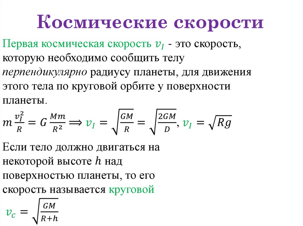
Основы небесной механики
1.
Основы небесной
механики
Университетская гимназия,
17 октября 2019 года
2.
Закон всемирного тяготения
Две материальные точки притягиваются с силой,
прямо пропорциональной произведению их масс
и обратно пропорциональной квадрату расстояния
между ними.
English
Русский
Правила