2.35M
Категория: ФизикаФизика

Количество теплоты. Решение задач

1.

• Решение задач по теме «Количество
теплоты»

2.

3.

4.

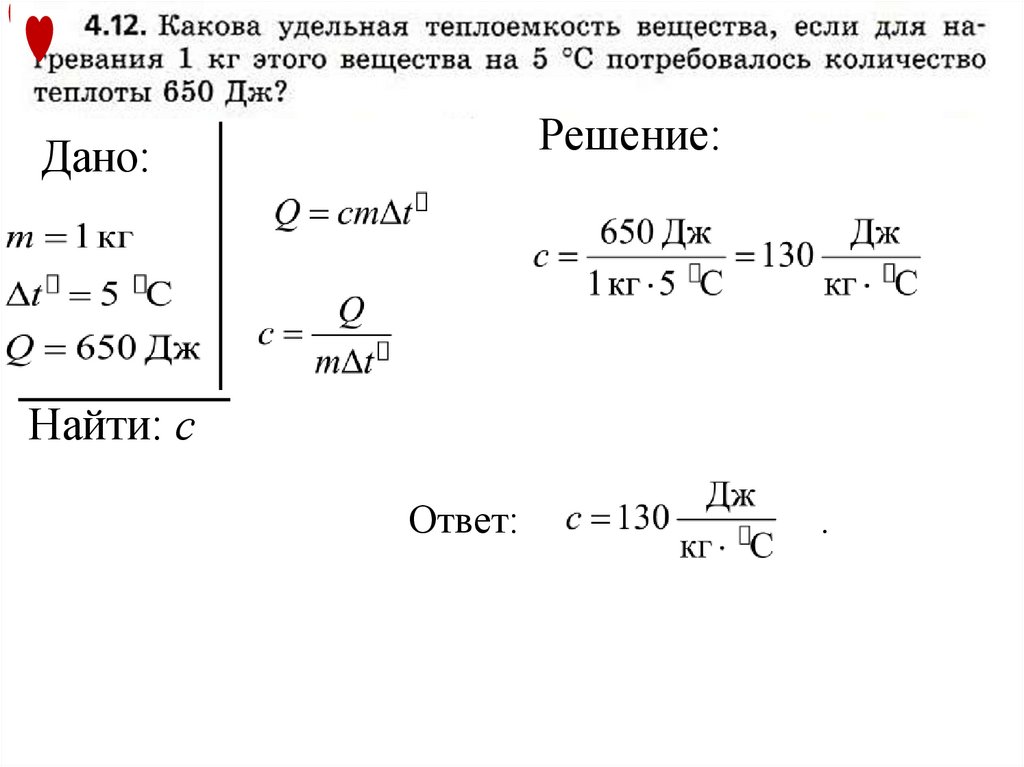
5.

Решение:
Дано:
Найти: с
Ответ:
.

6.

Дано:
Решение:
CИ:
=7600 Дж
Найти: с
Ответ:
.

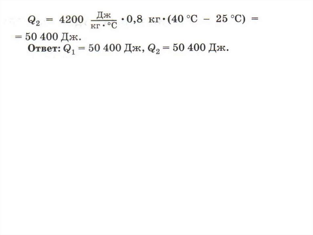
7.

Найти: cк
Решение:
Подставим (2) и (3) в (1):
Дано:
:m
Ответ:

8.

Дано:
свинец
Найти:
Решение:
:mсв

9.

Дано:
свинец
Найти:
Решение:
:mсв

10.

Дано:
Решение:
Подставим (2) и
(3) в (1):
:св
Найти:
mx и m г
В уравнении (4) два неизвестных.
Необходимо найти ещё одно уравнение.
Смотрим «Дано». Что мы из него не
использовали, что можно связать с
уравнением (4) ?
А вот и уравнение ☺:

11.

Решение:
Дано:
Решаем эти уравнения совместно. Выразим
из (5) mг и подставим в (4):
Найти:
mx и m г
Ответ:
English     Русский Правила