3.29M
Категория:
Физика
Похожие презентации:
Разрушение. Теоретический предел прочности
Функции и физика
Функции биологических мембран
Электрогенератор. Функции
Функция Эйлера
Собственные функции
Волновая функция, свойства волновой функции. Уравнение Шредингера. (Лекция 4)
Функции общественных зданий
Биоэнергетические функции митохондрий
Формализм огибающей функции
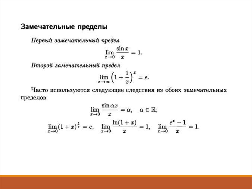
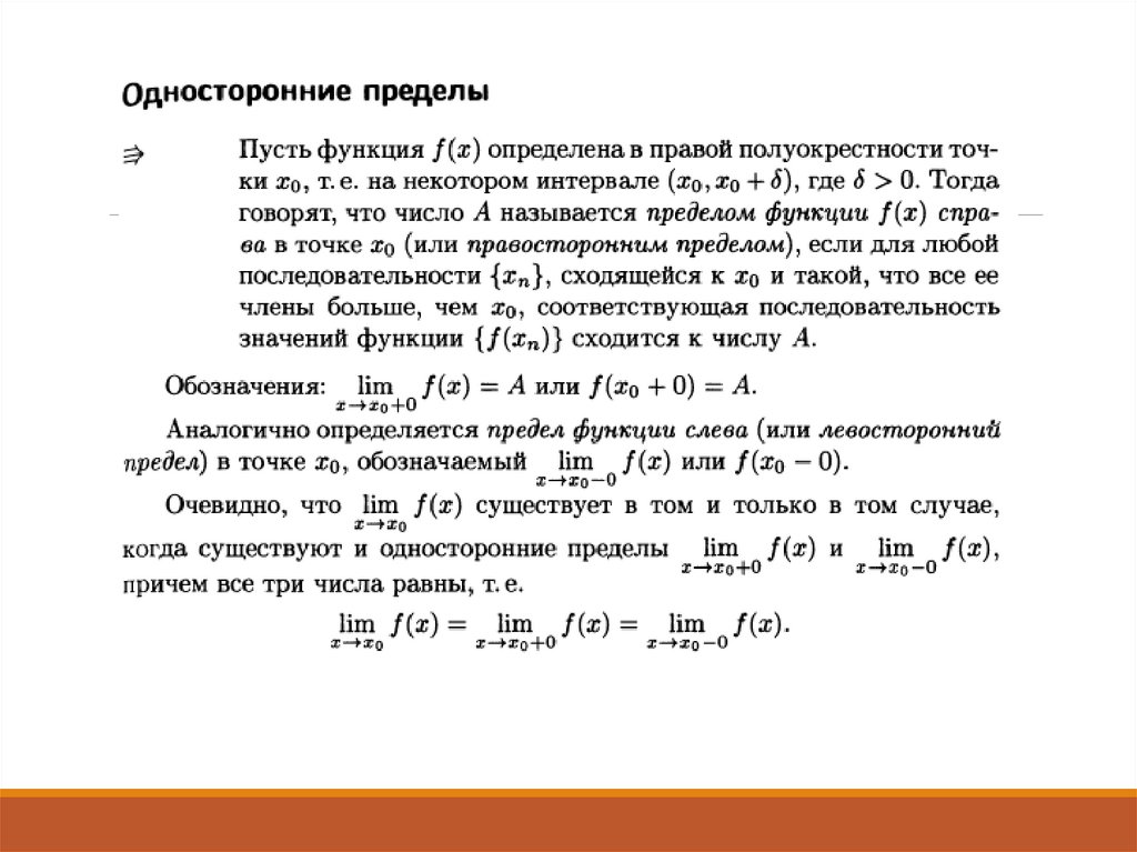
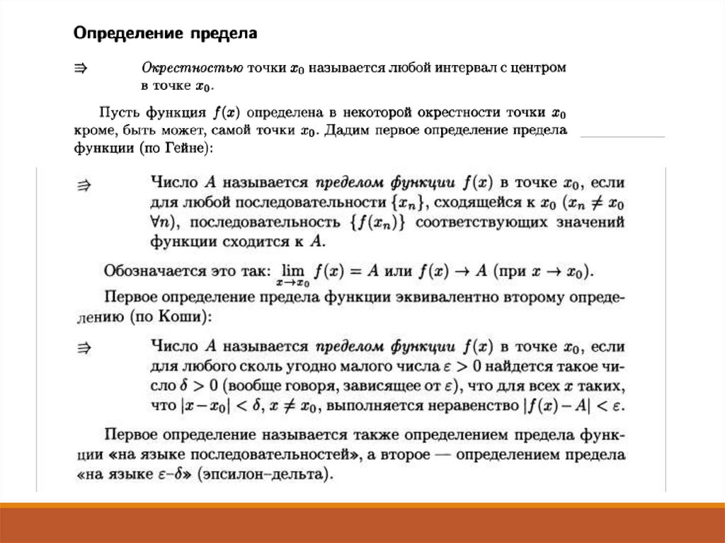
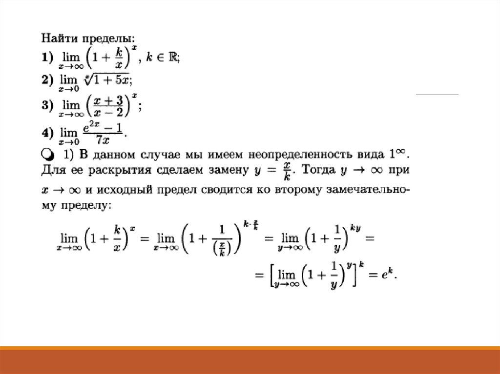
Лекция 11. Предел функции
1.
Лекция 11. Предел функции
Лектор: к.ф.-м.н., доцент кафедры ПМиИТ
Журавлева Ирина Викторовна.
English
Русский
Правила