0.98M

Интерференция света

1.

2.

§1 Понятие об интерференции
Монохроматичность и когерентность волн. Оптическая
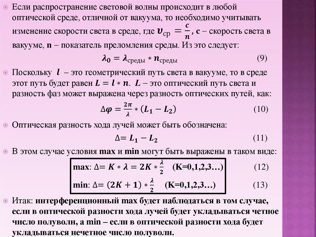
длина пути, разность хода
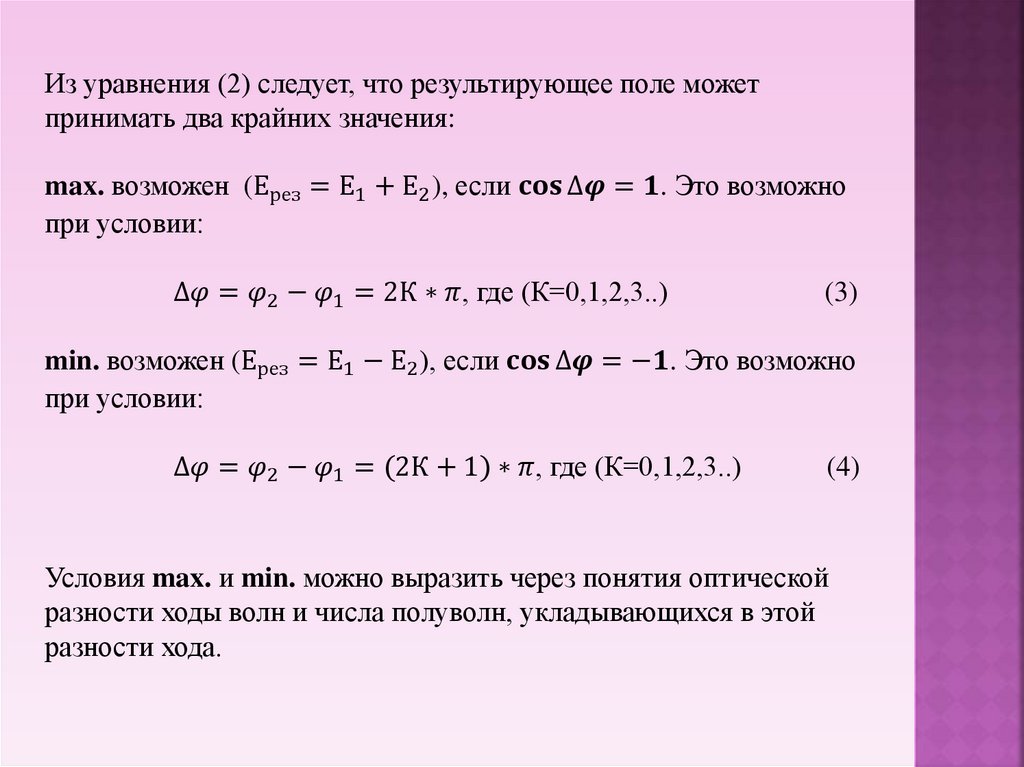
Условная max. и min.
Интерференция явление, возникающее при наложении
монохроматических когерентных волн, и заключается в
перераспределении энергии волн в пространстве (в одних точках
волны усиливают, а в других- ослабляют друг друга).
Свет это электромагнитная волна с двумя векторами Е и Н .
Опыт показывает, что физиологические, физико-химические и
другие действия в основном определяются – Е .

3.

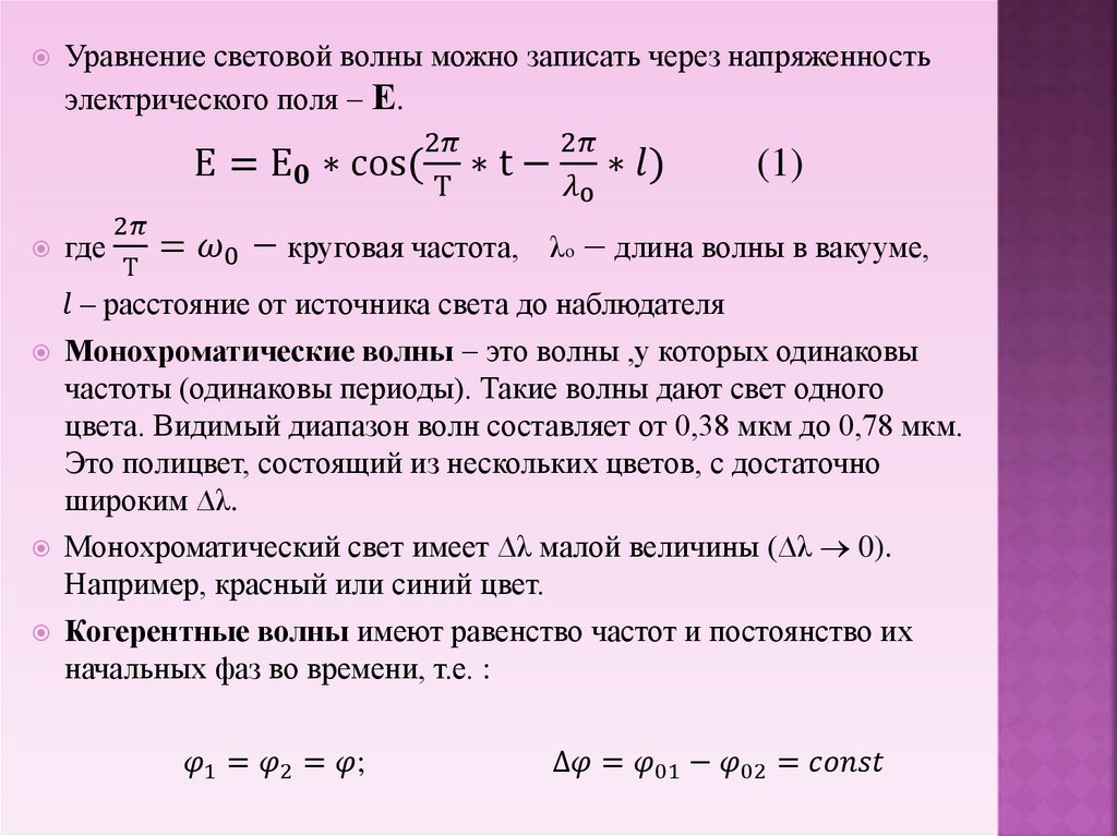
Уравнение световой волны можно записать через напряженность
электрического поля Е.
Е=
где
2
English     Русский Правила