1.71M
Категория: ФизикаФизика

Статистическое оценивание результатов измерений

1.

Все эксперименты проводятся для того,
чтобы дать фактам возможность
опровергнуть нулевую гипотезу.
Р. Фишер.
СТАТИСТИЧЕСКОЕ
ОЦЕНИВАНИЕ РЕЗУЛЬТАТОВ
ИЗМЕРЕНИЙ

2.

Статистические гипотезы
Основные этапы проверки статистической гипотезы
Статистическая гипотеза - это утверждение относительно
неизвестного параметра
Этап 1. Формулируется проверяемая гипотеза (H0) и
выдвигается альтернативную гипотезу (H1).
. При выдвижении альтернативной гипотезы возможны два
варианта: односторонняя гипотеза или двусторонняя
гипотеза.
Например:
Пусть выдвинута гипотеза нуль-гипотеза
Н0 : = 0
Н1 : 0
Альтернативная гипотеза
(двухсторонняя гипотеза)
Н1 : > 0
(односторонняя гипотеза)

3.

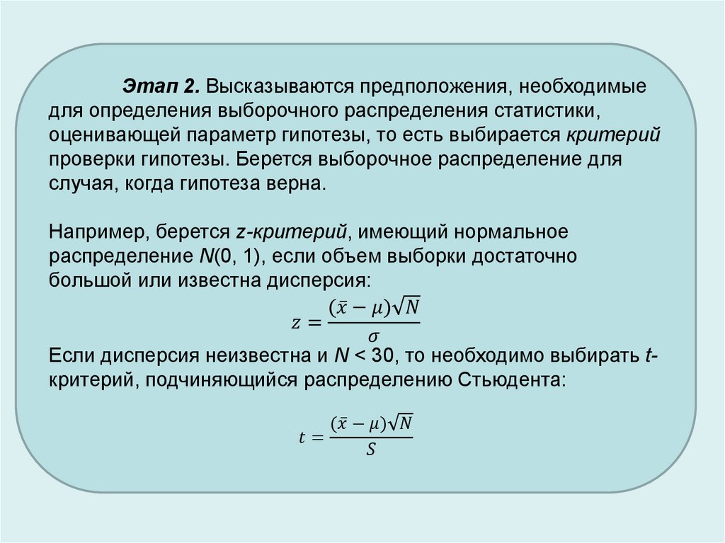
Этап 2. Высказываются предположения, необходимые
для определения выборочного распределения статистики,
оценивающей параметр гипотезы, то есть выбирается критерий
проверки гипотезы. Берется выборочное распределение для
случая, когда гипотеза верна.
Например, берется z-критерий, имеющий нормальное
распределение N(0, 1), если объем выборки достаточно
большой или известна дисперсия:
(
English     Русский Правила