840.40K
Категория: ФизикаФизика

Лекция №14. Интегралы, зависящие от параметров

1.

Лекция №14
Интегралы, зависящие от
параметров

2.

3.

4.

Вычисление пределов

5.

Вычисление пределов

6.

Вычисление производных

7.

Вычисление производных

8.

Применение дифференцирования по
параметру

9.

Применение дифференцирования по
параметру

10.

Применение интегрирования по
параметру

11.

Применение интегрирования по
параметру

12.

Применение интегрирования по
параметру
Задание: Досчитать интеграл, применяя предложенный метод
интегрирования по частям и данные предыдущего примера.

13.

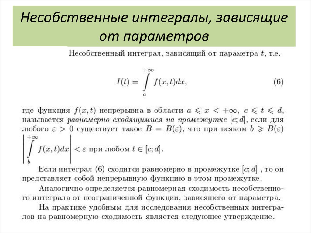
Несобственные интегралы, зависящие
от параметров

14.

Несобственные интегралы, зависящие
от параметров

15.

Несобственные интегралы, зависящие от
параметров

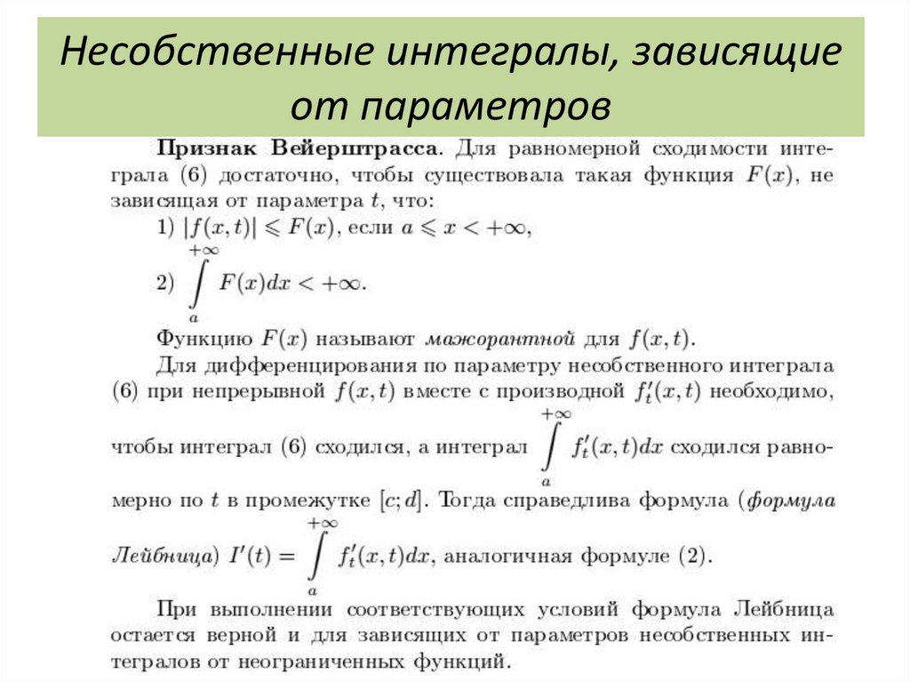
16.

Несобственные интегралы, зависящие от
параметров, признак Вейерштрасса

17.

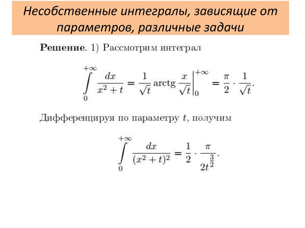
Несобственные интегралы, зависящие от
параметров, различные задачи

18.

Несобственные интегралы, зависящие от
параметров, различные задачи

19.

Несобственные интегралы, зависящие от
параметров, различные задачи

20.

Несобственные интегралы, зависящие от
параметров, различные задачи
English     Русский Правила